> 数据图表

想问下各位网友中国内地主要丝杠生产企业相关信息梳理

2025-4-3
想问下各位网友中国内地主要丝杠生产企业相关信息梳理
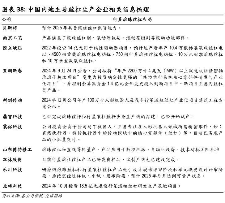
行星滚柱丝杠国产化率低,中国内地企业正在积极布局丝杠产能。行星滚柱丝杠市场在中国内地仍处于起步阶段,规模尚小,2023 年中国内地行星滚柱市场外资占比 85%,而中国内地企业占比仅为 15%。行星滚柱丝杠市场集中度较高,CR5 在 80%以上,目前生产滚柱丝杠并参与市场竞争的厂家主要有: GSA(瑞士)、 伊维莱(瑞典)、Rollvis(瑞士)、力士乐(德国)、CMC(美国)、南京工艺(中国)、济宁博特(中国)、优仕特(中国台湾)。近年来,南京工艺、博特精工、五洲新春等企业开始布局行星滚柱丝杠,随着量产能力提升,预计国产占比有提升空间。