
请输入主题报告关键词

如何才能焦 煤、焦炭期货结算价(元吨)?
141xxxxxxxx提了问题24天前
150
财信证券
综合其他
继续阅读>>

想问下各位网友波 罗的海干散货指数BDI( 点)?
164xxxxxxxx提了问题24天前
154
财信证券
综合其他
继续阅读>>

你知道工 业品产量同比增速(%)?
142xxxxxxxx提了问题24天前
106
财信证券
综合其他
继续阅读>>

咨询大家产 量挖掘机当月同比(%)?
162xxxxxxxx提了问题24天前
123
财信证券
综合其他
继续阅读>>

如何了解全 国水泥价格指数(点)?
167xxxxxxxx提了问题24天前
123
财信证券
综合其他
继续阅读>>

如何了解申 万行业周度涨跌幅?
171xxxxxxxx提了问题24天前
117
财信证券
综合其他
继续阅读>>

想问下各位网友主要股指涨跌幅(点、%)?
181xxxxxxxx提了问题24天前
183
财信证券
综合其他
继续阅读>>

如何看待北交所建议关注标的汇总表(截至 2026 年 2 月 6 日)?
143xxxxxxxx提了问题24天前
233
东吴证券
综合其他
继续阅读>>

咨询大家北证 50 与 A 股各主要指数 PE 估值(截至 2026 年 2 月 10 日)?
180xxxxxxxx提了问题24天前
142
东吴证券
综合其他
继续阅读>>

如何看待北证 50 与主要 A 股指数成分 PETTM)对比(截至 2026 年 2 月 10 日)?
186xxxxxxxx提了问题24天前
143
东吴证券
综合其他
继续阅读>>

想问下各位网友北交所三轮行情(截至 2026 年 1 月 8 日)?
142xxxxxxxx提了问题24天前
159
东吴证券
综合其他
继续阅读>>

各位网友请教一下北证专精特新中各行业分布数量(家占比)?
155xxxxxxxx提了问题24天前
119
东吴证券
综合其他
继续阅读>>

如何解释北证 50 中各行业分布数量(家占比)?
186xxxxxxxx提了问题24天前
218
东吴证券
综合其他
继续阅读>>

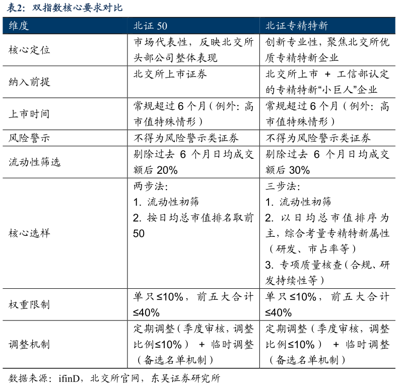
想问下各位网友双指数核心要求对比?
180xxxxxxxx提了问题24天前
249
东吴证券
综合其他
继续阅读>>

一起讨论下各板块专精特新企业占比(截至 2026 年 2 月 10 日)?
139xxxxxxxx提了问题24天前
264
东吴证券
综合其他
继续阅读>>

谁能回答重点公司公告?
136xxxxxxxx提了问题24天前
255
国盛证券
综合其他
继续阅读>>

一起讨论下节前一周(2月9日-2月13日)煤炭(中信)个股涨跌幅?
162xxxxxxxx提了问题24天前
378
国盛证券
综合其他
继续阅读>>

如何了解节前一周(2月9日-2月13日)中信一级各行业涨跌幅?
196xxxxxxxx提了问题24天前
290
国盛证券
综合其他
继续阅读>>

咨询大家上证综合、沪深300、中信煤炭指数对比?
187xxxxxxxx提了问题24天前
280
国盛证券
综合其他
继续阅读>>

如何才能全国样本独立焦企吨焦盈利(分区域)(元吨)?
193xxxxxxxx提了问题24天前
363
国盛证券
综合其他
继续阅读>>

