
请输入主题报告关键词

各位网友请教一下26年机会看点2:灵巧手技术收敛?
195xxxxxxxx提了问题21天前
249
西南证券
公共服务
继续阅读>>

我想了解一下26年机会看点1:“大脑”与“小脑”?
140xxxxxxxx提了问题21天前
204
西南证券
公共服务
继续阅读>>

想问下各位网友AI赋能+产业规模提速,人形机器人迎来放量拐点?
149xxxxxxxx提了问题21天前
229
西南证券
公共服务
继续阅读>>

如何了解应用场景:短期工业领域率先落地,C端场景未来可期?
163xxxxxxxx提了问题21天前
209
西南证券
公共服务
继续阅读>>

谁能回答应用场景:短期工业领域率先落地,C端场景未来可期?
145xxxxxxxx提了问题21天前
219
西南证券
公共服务
继续阅读>>

我想了解一下重卡销量预期:国四淘汰政策持续,26年销量有望达119.6万辆?
144xxxxxxxx提了问题21天前
151
西南证券
公共服务
继续阅读>>

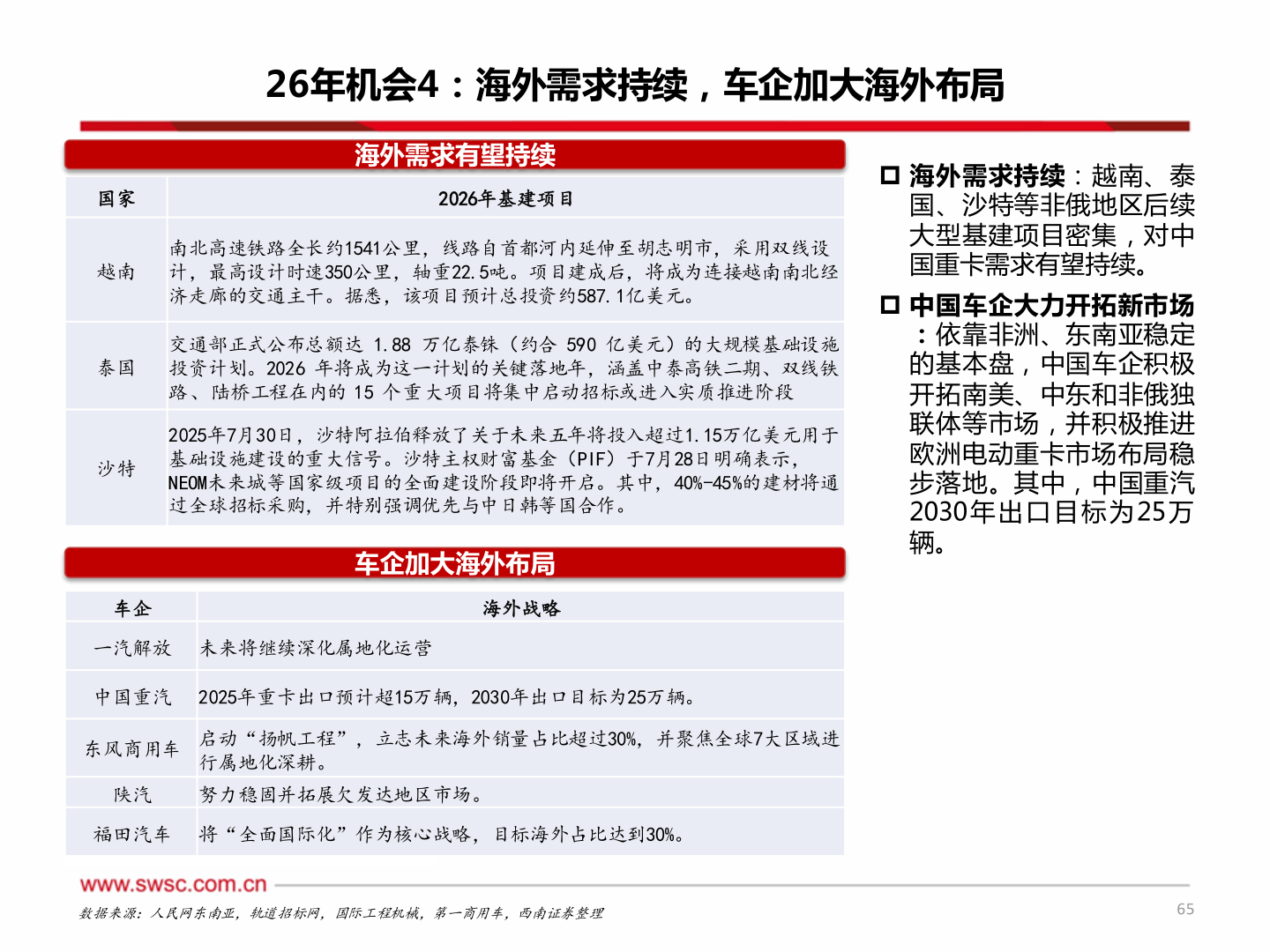
谁知道26年机会4:海外需求持续,车企加大海外布局?
165xxxxxxxx提了问题21天前
77
西南证券
公共服务
继续阅读>>

谁能回答26年机会3:天然气重卡仍有修复空间?
134xxxxxxxx提了问题21天前
74
西南证券
公共服务
继续阅读>>

如何看待26年机会2:新能源渗透率有望持续上行?
191xxxxxxxx提了问题21天前
55
西南证券
公共服务
继续阅读>>

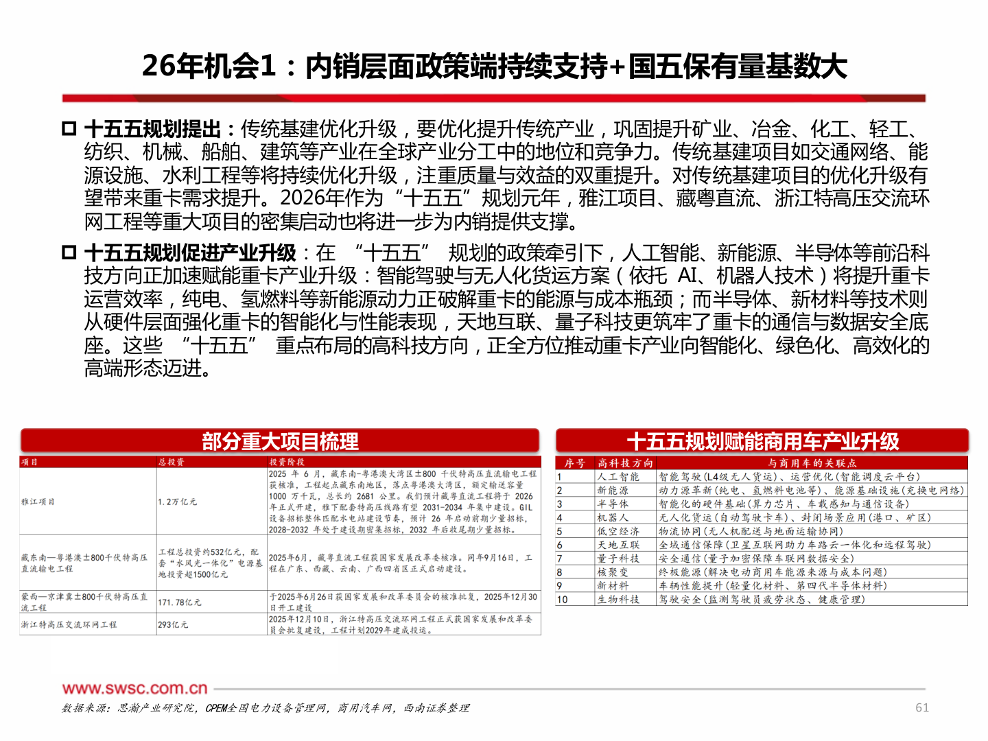
我想了解一下26年机会1:内销层面政策端持续支持+国五保有量基数大?
168xxxxxxxx提了问题21天前
29
西南证券
公共服务
继续阅读>>

如何解释26年机会1:内销层面政策端持续支持+国五保有量基数大?
172xxxxxxxx提了问题21天前
13
西南证券
公共服务
继续阅读>>

如何看待26年机会1:内销层面政策端持续支持+国五保有量基数大?
162xxxxxxxx提了问题21天前
6
西南证券
公共服务
继续阅读>>

想关注一下25年重要支撑3:非俄市场支撑海外市场,预计仍有较好延续性?
147xxxxxxxx提了问题21天前
1
西南证券
公共服务
继续阅读>>

咨询大家25年重要支撑2 :新能源重卡增速亮眼,受政策支持力度较大?
192xxxxxxxx提了问题21天前
3
西南证券
公共服务
继续阅读>>

谁知道25年重要支撑2 :新能源重卡增速亮眼,受政策支持力度较大?
178xxxxxxxx提了问题21天前
3
西南证券
公共服务
继续阅读>>

请问一下25年重要支撑2:新能源重卡增速亮眼,受政策支持力度较大?
139xxxxxxxx提了问题21天前
6
西南证券
公共服务
继续阅读>>

如何才能25年重要支撑1:报废更新拐点、国四淘汰?
186xxxxxxxx提了问题21天前
6
西南证券
公共服务
继续阅读>>

咨询大家重卡行业:行业集中度保持高位,头部龙头地位稳固?
161xxxxxxxx提了问题21天前
8
西南证券
公共服务
继续阅读>>

谁能回答重卡行业:2025年重卡销量同比+26.8%,政策效果显著?
197xxxxxxxx提了问题21天前
10
西南证券
公共服务
继续阅读>>

谁能回答新能源车销量测算——2026年批发端有望达1816万辆?
179xxxxxxxx提了问题21天前
6
西南证券
公共服务
继续阅读>>

