
请输入主题报告关键词

咨询下各位豆包大模型家族全景及模型升级情况?
140xxxxxxxx提了问题25天前
264
东吴证券
综合其他
继续阅读>>

如何看待字节跳动 AI 大模型布局?
194xxxxxxxx提了问题25天前
119
东吴证券
综合其他
继续阅读>>

如何才能字节跳动以大模型为中心的 AI 云原生架构?
160xxxxxxxx提了问题25天前
122
东吴证券
综合其他
继续阅读>>

谁知道菜鸟网络业务矩阵?
195xxxxxxxx提了问题25天前
111
东吴证券
综合其他
继续阅读>>

我想了解一下菜鸟发展历程?
152xxxxxxxx提了问题25天前
148
东吴证券
综合其他
继续阅读>>

咨询下各位钉钉 DingTalk Real 功能展示?
153xxxxxxxx提了问题25天前
190
东吴证券
综合其他
继续阅读>>

想问下各位网友钉钉 ONE AI 搜索引擎界面展示?
178xxxxxxxx提了问题25天前
243
东吴证券
综合其他
继续阅读>>

请问一下钉钉 AgentOS 系统完整架构?
148xxxxxxxx提了问题25天前
272
东吴证券
综合其他
继续阅读>>

谁能回答阿里云服务与应用层产品矩阵?
146xxxxxxxx提了问题25天前
298
东吴证券
综合其他
继续阅读>>

我想了解一下阿里云中间层布局?
136xxxxxxxx提了问题25天前
265
东吴证券
综合其他
继续阅读>>

谁知道阿里云人工智能与机器学习层布局?
161xxxxxxxx提了问题25天前
225
东吴证券
综合其他
继续阅读>>

谁能回答阿里云基础设施层布局?
166xxxxxxxx提了问题25天前
132
东吴证券
综合其他
继续阅读>>

如何才能夸克 AI 眼镜 S1 功能矩阵?
183xxxxxxxx提了问题25天前
191
东吴证券
综合其他
继续阅读>>

如何看待阿里巴巴 C 端产品矩阵?
194xxxxxxxx提了问题25天前
175
东吴证券
综合其他
继续阅读>>

你知道通义百聆语音大模型系列?
153xxxxxxxx提了问题25天前
264
东吴证券
综合其他
继续阅读>>

各位网友请教一下通义万相 Wan 模型家族?
172xxxxxxxx提了问题25天前
196
东吴证券
综合其他
继续阅读>>

想问下各位网友通义千问 Qwen 模型家族?
189xxxxxxxx提了问题25天前
294
东吴证券
综合其他
继续阅读>>

各位网友请教一下全球主要开源大模型衍生模型数情况?
179xxxxxxxx提了问题25天前
299
东吴证券
综合其他
继续阅读>>

各位网友请教一下通义大模型发展历程?
192xxxxxxxx提了问题25天前
309
东吴证券
综合其他
继续阅读>>

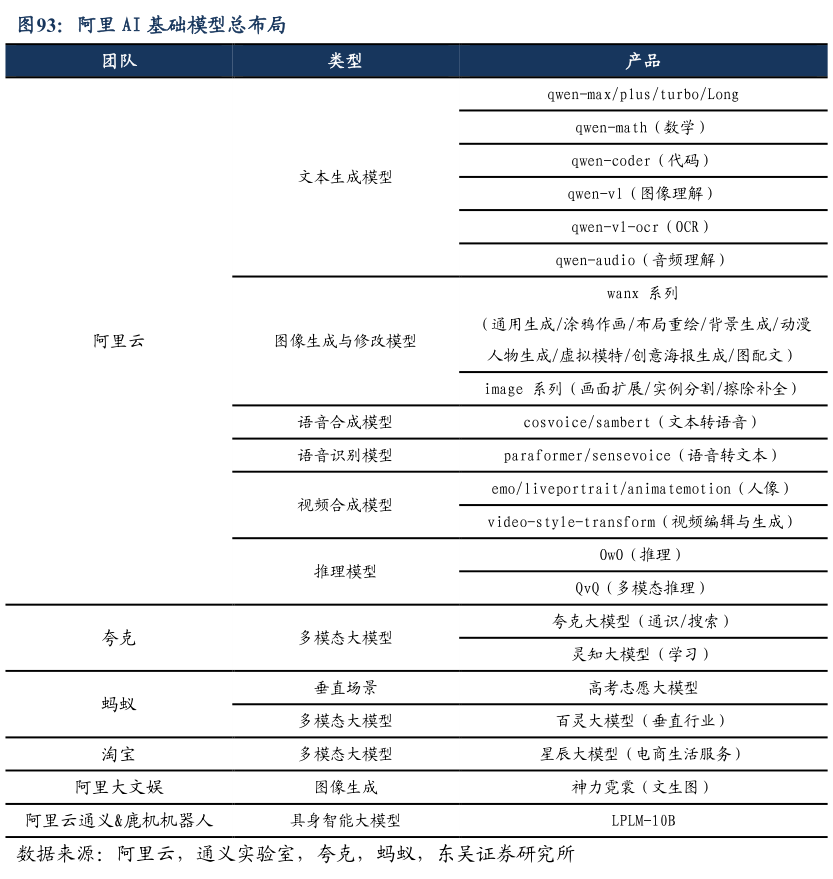
各位网友请教一下阿里 AI 基础模型总布局?
163xxxxxxxx提了问题25天前
126
东吴证券
综合其他
继续阅读>>

