
请输入主题报告关键词

谁能回答一级市场:北交所新股热度延续,IPO首日平均涨幅及申购资金呈上升趋势?
196xxxxxxxx提了问题11天前
19
华源证券
综合其他
继续阅读>>

各位网友请教一下一级市场:北交所IPO发行迎来提速,11月南特科技等5家公司上市?
171xxxxxxxx提了问题11天前
7
华源证券
综合其他
继续阅读>>

我想了解一下北证vs沪深:资金占用、参与方式、市值要求等是打新核心差别?
171xxxxxxxx提了问题11天前
7
华源证券
综合其他
继续阅读>>

怎样理解北交所与沪深打新的环节差异主要在资金占用方面?
174xxxxxxxx提了问题11天前
9
华源证券
综合其他
继续阅读>>

如何看待北证ETF发展路线图:远期目标是达到与创业板、科创板可比的数量级?
169xxxxxxxx提了问题11天前
1
华源证券
综合其他
继续阅读>>

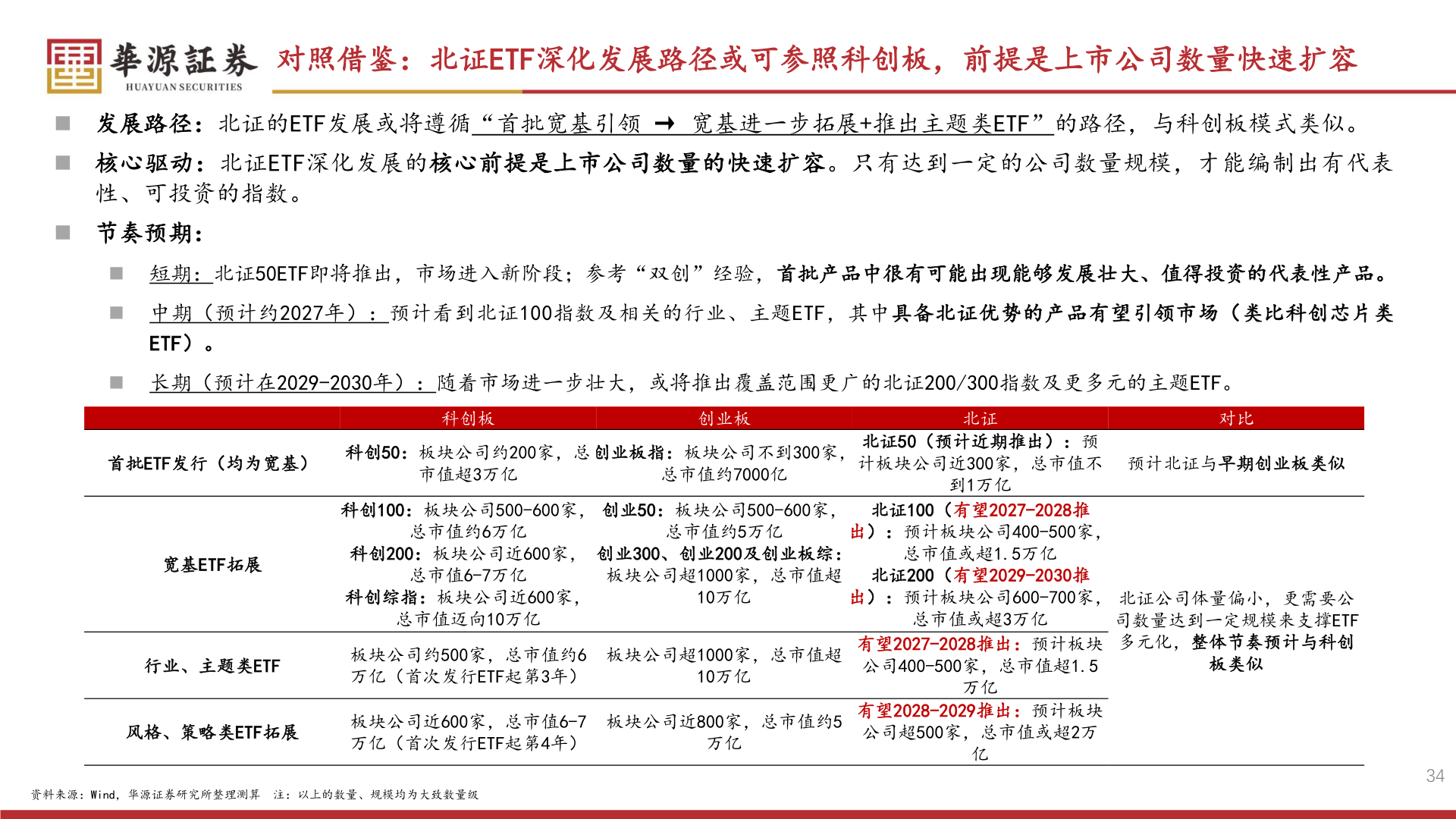
一起讨论下对照借鉴:北证ETF深化发展路径或可参照科创板,前提是上市公司数量快速扩容?
176xxxxxxxx提了问题11天前
2
华源证券
综合其他
继续阅读>>

各位网友请教一下科创50首批ETF影响回顾:ETF持仓比例中位数6.16%,金额中位数3.5亿元?
135xxxxxxxx提了问题11天前
12
华源证券
综合其他
继续阅读>>

咨询大家科创板ETF规模占市值比例从0.8%提升到3%,ETF类别不断多元化?
166xxxxxxxx提了问题11天前
19
华源证券
综合其他
继续阅读>>

如何看待创业板ETF规模占市值比例从0.1%提升到1%,部分早期产品占据主导地位?
143xxxxxxxx提了问题11天前
12
华源证券
综合其他
继续阅读>>

我想了解一下ETF发展回顾:重要发展阶段大致有四轮,宽基为主线的同时持续多元化?
178xxxxxxxx提了问题11天前
17
华源证券
综合其他
继续阅读>>

谁知道重要命题:ETF引入资金活水,有望成为北证资金机构演变的里程碑??
175xxxxxxxx提了问题11天前
4
华源证券
综合其他
继续阅读>>

请问一下专精特新指数:三大交易所筛选思路类似,细节有较多差异?
133xxxxxxxx提了问题11天前
26
华源证券
综合其他
继续阅读>>

如何才能指数基金:预计首批发行约10只,且到2027年存量规模有望突破150亿元?
132xxxxxxxx提了问题11天前
21
华源证券
综合其他
继续阅读>>

你知道主动权益:2025年三季度配置风格变化,从“龙头导向”走向多元化?
158xxxxxxxx提了问题11天前
30
华源证券
综合其他
继续阅读>>

如何了解数据总览:2025H1公募北交所持仓市值占比创新高,非主题基金数量超90%?
134xxxxxxxx提了问题11天前
29
华源证券
综合其他
继续阅读>>

咨询下各位数据总览:2025H1公募持仓市值达224亿元,全市场基金关注趋势凸显?
171xxxxxxxx提了问题11天前
30
华源证券
综合其他
继续阅读>>

一起讨论下后续展望:第五年改革有望进一步深化,主动、指数基金与ETF是重要命题?
162xxxxxxxx提了问题11天前
16
华源证券
综合其他
继续阅读>>

咨询大家后续展望:开市第五年政策端有望进一步发力—以科创板市场政策与制度为鉴?
191xxxxxxxx提了问题11天前
23
华源证券
综合其他
继续阅读>>

如何解释后续展望:开市第五年政策端有望进一步发力—以创业板市场政策与制度为鉴?
175xxxxxxxx提了问题11天前
6
华源证券
综合其他
继续阅读>>

怎样理解后续展望:北证“深改十九条”稳步推进,后续深化措施落地值得继续期待?
170xxxxxxxx提了问题11天前
8
华源证券
综合其他
继续阅读>>

