
请输入主题报告关键词

你知道公司 2022-2025 营收及同比增速?
164xxxxxxxx提了问题3天前
3
东吴证券
大消费
继续阅读>>

如何了解公司产品类型及功能?
194xxxxxxxx提了问题3天前
8
东吴证券
大消费
继续阅读>>

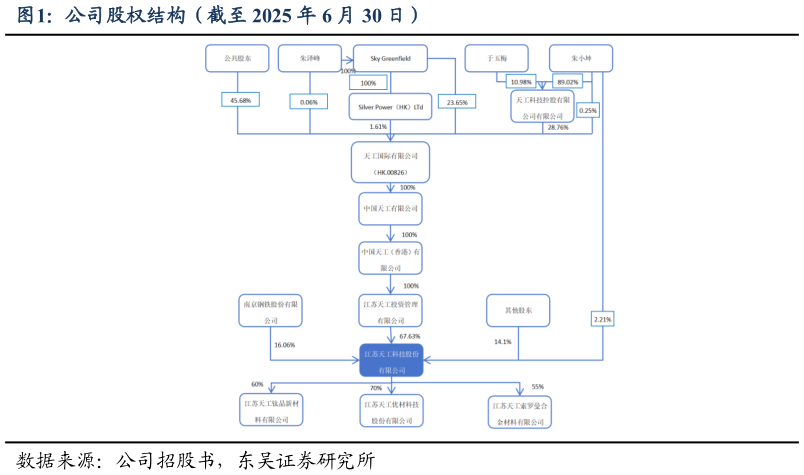
如何了解公司股权结构(截至 2025 年 6 月 30 日)?
142xxxxxxxx提了问题3天前
7
东吴证券
大消费
继续阅读>>

想关注一下万辰集团 PB-Bands?
146xxxxxxxx提了问题2天前
29
华泰证券
大消费
继续阅读>>

我想了解一下万辰集团 PE-Bands?
198xxxxxxxx提了问题2天前
36
华泰证券
大消费
继续阅读>>

一起讨论下万辰集团净利率?
191xxxxxxxx提了问题2天前
24
华泰证券
大消费
继续阅读>>

请问一下万辰集团可比公司估值表 万辰集团净利率?
197xxxxxxxx提了问题2天前
24
华泰证券
大消费
继续阅读>>

如何看待万辰集团毛利率?
196xxxxxxxx提了问题2天前
26
华泰证券
大消费
继续阅读>>

如何解释万辰集团营业收入万辰集团门店总数?
130xxxxxxxx提了问题2天前
7
华泰证券
大消费
继续阅读>>

如何了解铝锭均价(元吨)?
180xxxxxxxx提了问题2天前
5
国证国际
大消费
继续阅读>>

想关注一下PET 均价(元吨)?
189xxxxxxxx提了问题2天前
0
国证国际
大消费
继续阅读>>

想关注一下瓦楞纸均价(元吨)?
152xxxxxxxx提了问题2天前
0
国证国际
大消费
继续阅读>>

如何才能玻璃均价(元吨)?
153xxxxxxxx提了问题2天前
0
国证国际
大消费
继续阅读>>

谁知道大麦进口均价(美元吨)?
180xxxxxxxx提了问题2天前
0
国证国际
大消费
继续阅读>>

谁能回答玉米均价(元吨)?
192xxxxxxxx提了问题2天前
0
国证国际
大消费
继续阅读>>

各位网友请教一下豆粕均价(元吨)?
167xxxxxxxx提了问题2天前
0
国证国际
大消费
继续阅读>>

咨询大家生猪出栏均价(元斤)?
148xxxxxxxx提了问题2天前
0
国证国际
大消费
继续阅读>>

我想了解一下生鲜乳均价(元公斤)?
177xxxxxxxx提了问题2天前
0
国证国际
大消费
继续阅读>>

如何了解2 月 CPI 同比增长 1.3%?
153xxxxxxxx提了问题2天前
0
国证国际
大消费
继续阅读>>

如何才能25 年 12 月规模以上白酒产量同比下降 19%?
188xxxxxxxx提了问题2天前
0
国证国际
大消费
继续阅读>>

