
请输入主题报告关键词

如何才能中国营养健康食品市场规模预计在 2027 年达到 8000 亿元?
136xxxxxxxx提了问题2个月前
134
开源证券
大消费
继续阅读>>

你知道2025H1 海南接待国际过夜游客同比增长 31.8%?
165xxxxxxxx提了问题2个月前
185
开源证券
大消费
继续阅读>>

一起讨论下2025H1 海南接待国内过夜游客同比增长 6.3%?
156xxxxxxxx提了问题2个月前
193
开源证券
大消费
继续阅读>>

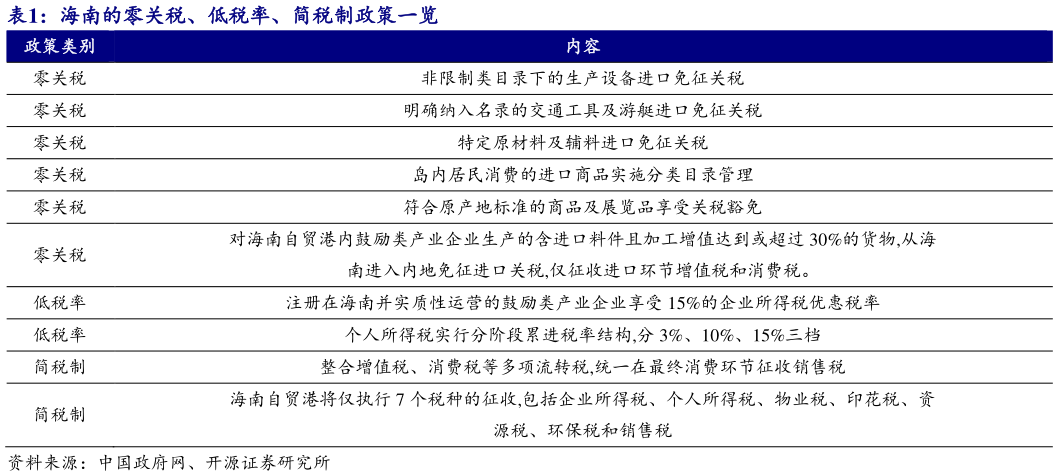
一起讨论下海南的零关税、低税率、简税制政策一览?
180xxxxxxxx提了问题2个月前
145
开源证券
大消费
继续阅读>>

如何了解分概念板块看,25Q2 基金主要加仓港股创新药新消费、减仓互联网?
174xxxxxxxx提了问题3个月前
191
海通国际
大消费
继续阅读>>

各位网友请教一下分行业看,25Q2 基金主要加仓港股消费与金融、减仓零售与传媒?
144xxxxxxxx提了问题3个月前
197
海通国际
大消费
继续阅读>>

怎样理解25Q2 公募基金主要加仓港股中小型股?
139xxxxxxxx提了问题3个月前
216
海通国际
大消费
继续阅读>>

各位网友请教一下NAND Flash 价格(单位:美元,截至 2025 年 5 月)?
183xxxxxxxx提了问题3个月前
221
上海证券
大消费
继续阅读>>

你知道DRAM 价格(单位:美元,截至 2025 年 7 月 17 日)?
171xxxxxxxx提了问题3个月前
242
上海证券
大消费
继续阅读>>

想关注一下中国智能手机月度出货量(单位:万部,截至 2025 年 5 月)?
158xxxxxxxx提了问题3个月前
151
上海证券
大消费
继续阅读>>

想关注一下全球智能手机季度出货量(单位:千部,截至 2025 年 6 月)?
135xxxxxxxx提了问题3个月前
200
上海证券
大消费
继续阅读>>

咨询下各位全球半导体销售额(单位:百万美元,截至 2025 年 5 月)?
136xxxxxxxx提了问题3个月前
137
上海证券
大消费
继续阅读>>

咨询下各位A 股公司要闻核心要点(07.14-07.18)?
179xxxxxxxx提了问题3个月前
105
上海证券
大消费
继续阅读>>

如何了解电子板块(SW)个股过去一周涨跌幅前 10 名(07.14-07.18)?
165xxxxxxxx提了问题3个月前
151
上海证券
大消费
继续阅读>>

你知道SW 电子三级行业周涨跌幅情况(07.14-07.18)?
188xxxxxxxx提了问题3个月前
126
上海证券
大消费
继续阅读>>

如何看待SW 电子二级行业周涨跌幅情况(07.14-07.18)?
135xxxxxxxx提了问题3个月前
116
上海证券
大消费
继续阅读>>

谁知道SW 一级行业周涨跌幅情况(07.14-07.18)?
150xxxxxxxx提了问题3个月前
78
上海证券
大消费
继续阅读>>

谁能回答25Q2 食品饮料持有基金数量前 10 大个股(单位:家)?
196xxxxxxxx提了问题3个月前
101
东吴证券
大消费
继续阅读>>

谁能回答泸州老窖、山西汾酒主动基金持仓变化?
179xxxxxxxx提了问题3个月前
67
东吴证券
大消费
继续阅读>>

各位网友请教一下茅台、五粮液主动基金持仓变化?
155xxxxxxxx提了问题3个月前
87
东吴证券
大消费
继续阅读>>