
请输入主题报告关键词

我想了解一下爱尔眼科动态市盈率?
186xxxxxxxx提了问题7天前
33
招银国际
健康医疗
继续阅读>>

各位网友请教一下迈瑞医疗动态市盈率?
190xxxxxxxx提了问题7天前
29
招银国际
健康医疗
继续阅读>>

你知道恒瑞医药动态市盈率?
150xxxxxxxx提了问题7天前
30
招银国际
健康医疗
继续阅读>>

请问一下石药集团动态市盈率?
134xxxxxxxx提了问题7天前
38
招银国际
健康医疗
继续阅读>>

想关注一下药明康德动态市盈率?
131xxxxxxxx提了问题7天前
28
招银国际
健康医疗
继续阅读>>

如何了解药明生物动态市盈率?
154xxxxxxxx提了问题7天前
9
招银国际
健康医疗
继续阅读>>

你知道HA 股价差?
144xxxxxxxx提了问题7天前
6
招银国际
健康医疗
继续阅读>>

想关注一下基本医疗保险(含生育保险)统筹基金收支金额?
137xxxxxxxx提了问题7天前
2
招银国际
健康医疗
继续阅读>>

咨询大家医药制造业营业收入及利润总和累计同比?
154xxxxxxxx提了问题7天前
1
招银国际
健康医疗
继续阅读>>

谁知道MSCI 中国医疗保健指数相对收益率MSCI 中国医疗保健指数动态市盈率?
187xxxxxxxx提了问题7天前
1
招银国际
健康医疗
继续阅读>>

谁知道交银国际医药行业覆盖公司?
167xxxxxxxx提了问题7天前
33
交银国际证券
健康医疗
继续阅读>>

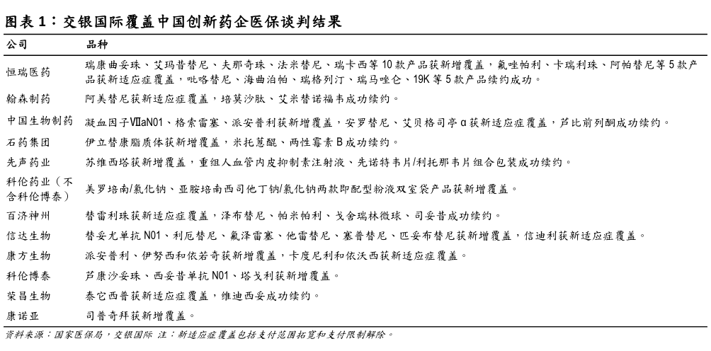
想关注一下交银国际覆盖中国创新药企医保谈判结果?
146xxxxxxxx提了问题7天前
30
交银国际证券
健康医疗
继续阅读>>

请问一下上周重要上市公司公告?
170xxxxxxxx提了问题8天前
49
信达证券
健康医疗
继续阅读>>

如何解释近期行业要闻梳理?
183xxxxxxxx提了问题8天前
45
信达证券
健康医疗
继续阅读>>

如何看待近期行业重要政策和要闻梳理 ?
177xxxxxxxx提了问题8天前
42
信达证券
健康医疗
继续阅读>>

请问一下医药板块个股上周表现(港股)?
162xxxxxxxx提了问题8天前
48
信达证券
健康医疗
继续阅读>>

如何看待医药板块个股上周表现A 股)?
161xxxxxxxx提了问题8天前
47
信达证券
健康医疗
继续阅读>>

各位网友请教一下细分子行业月涨跌幅?
163xxxxxxxx提了问题8天前
13
信达证券
健康医疗
继续阅读>>

我想了解一下细分子行业周涨跌幅?
166xxxxxxxx提了问题8天前
6
信达证券
健康医疗
继续阅读>>

一起讨论下细分子行业 PE(TTM)?
174xxxxxxxx提了问题8天前
3
信达证券
健康医疗
继续阅读>>

