
请输入主题报告关键词

谁能回答近年其他收入构成分析(单位:亿元)?
131xxxxxxxx提了问题9个月前
597
信达证券
健康医疗
继续阅读>>

一起讨论下2022 年公司自营业务产品结构?
148xxxxxxxx提了问题9个月前
336
信达证券
健康医疗
继续阅读>>

谁知道2022 年公司整个平台产品结构?
139xxxxxxxx提了问题9个月前
419
信达证券
健康医疗
继续阅读>>

想关注一下近年公司平台及自营 GMV 变动趋势?
162xxxxxxxx提了问题9个月前
350
信达证券
健康医疗
继续阅读>>

我想了解一下近年公司总 GMV 变动趋势?
182xxxxxxxx提了问题9个月前
246
信达证券
健康医疗
继续阅读>>

如何解释近年公司营收结构变动?
152xxxxxxxx提了问题9个月前
197
信达证券
健康医疗
继续阅读>>

谁能回答近年公司营收变动趋势?
156xxxxxxxx提了问题9个月前
186
信达证券
健康医疗
继续阅读>>

想问下各位网友药师帮上市前多轮融资分析?
160xxxxxxxx提了问题9个月前
263
信达证券
健康医疗
继续阅读>>

咨询下各位药师帮股权结构及核心附属公司分布(截至 2024Q4)?
148xxxxxxxx提了问题9个月前
355
信达证券
健康医疗
继续阅读>>

如何才能药师帮核心发展历程回顾?
178xxxxxxxx提了问题9个月前
319
信达证券
健康医疗
继续阅读>>

我想了解一下医药生物行业上市公司重点公告医疗器械注册?
144xxxxxxxx提了问题9个月前
429
长城国瑞证券
健康医疗
继续阅读>>

如何看待重点覆盖公司盈利预测和估值?
185xxxxxxxx提了问题9个月前
465
长城国瑞证券
健康医疗
继续阅读>>

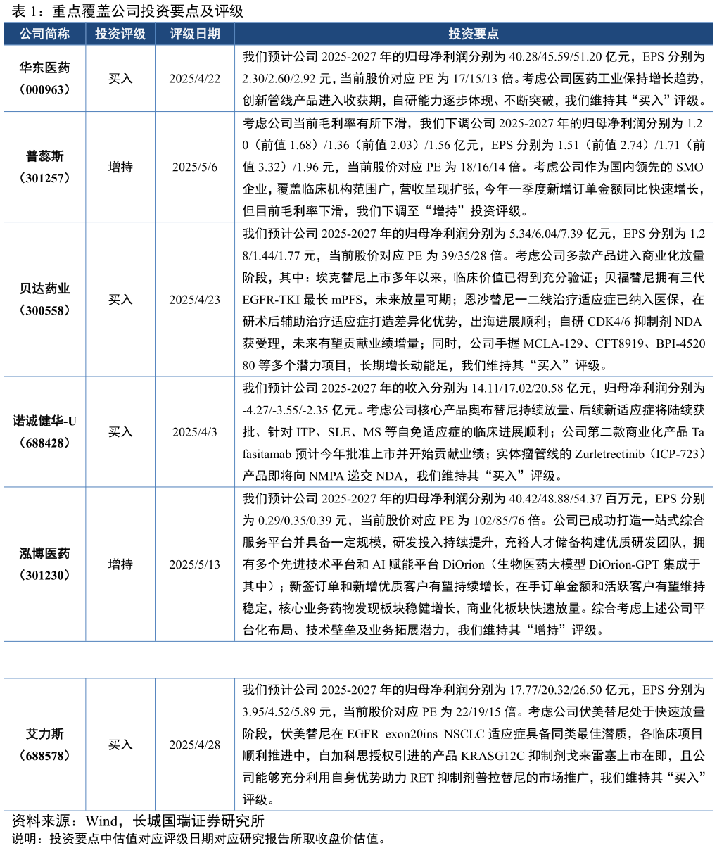
如何看待重点覆盖公司投资要点及评级?
196xxxxxxxx提了问题9个月前
348
长城国瑞证券
健康医疗
继续阅读>>

我想了解一下医药生物申万三级行业估值水平(PE,TTM 整体法,剔除负值)?
176xxxxxxxx提了问题9个月前
440
长城国瑞证券
健康医疗
继续阅读>>

咨询下各位医药生物行业估值水平走势(PE,TTM 整体法,剔除负值)?
172xxxxxxxx提了问题9个月前
515
长城国瑞证券
健康医疗
继续阅读>>

谁能回答医药生物申万三级行业指数涨跌幅(%)?
132xxxxxxxx提了问题9个月前
397
长城国瑞证券
健康医疗
继续阅读>>

一起讨论下申万一级行业涨跌幅(%)?
140xxxxxxxx提了问题9个月前
341
长城国瑞证券
健康医疗
继续阅读>>

如何才能2024 年 Q4 以来,甘油价格持续上涨?
146xxxxxxxx提了问题9个月前
379
开源证券
健康医疗
继续阅读>>

各位网友请教一下2024 年以来,甘油库存持续下降?
196xxxxxxxx提了问题9个月前
402
开源证券
健康医疗
继续阅读>>

咨询下各位2019 年以来,国内甘油开工率有所下滑?
172xxxxxxxx提了问题9个月前
483
开源证券
健康医疗
继续阅读>>

