
请输入主题报告关键词

你知道本周军工指数和大盘指数(除创业板外)均下跌?
138xxxxxxxx提了问题3个月前
198
东方证券
工业制造
继续阅读>>

咨询下各位新质力量装备丰富,作战体系完善?
154xxxxxxxx提了问题3个月前
207
东方证券
工业制造
继续阅读>>

怎样理解空军涵盖机型周全,体系化作战优势显著?
166xxxxxxxx提了问题3个月前
240
东方证券
工业制造
继续阅读>>

如何解释导弹谱系完备,威慑能力强悍?
187xxxxxxxx提了问题3个月前
165
东方证券
工业制造
继续阅读>>

谁能回答重点公司推荐一览表?
170xxxxxxxx提了问题3个月前
192
华泰证券
工业制造
继续阅读>>

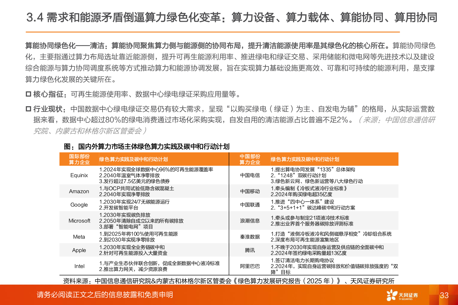
咨询大家3.4 需求和能源矛盾倒逼算力绿色化变革:算力设备、算力载体、算能协同、算用协同?
177xxxxxxxx提了问题3个月前
190
天风证券
工业制造
继续阅读>>

如何才能3.4 需求和能源矛盾倒逼算力绿色化变革:算力设备、算力载体、算能协同、算用协同?
158xxxxxxxx提了问题3个月前
221
天风证券
工业制造
继续阅读>>

各位网友请教一下3.4 需求和能源矛盾倒逼算力绿色化变革:算力设备、算力载体、算能协同、算用协同?
196xxxxxxxx提了问题3个月前
300
天风证券
工业制造
继续阅读>>

怎样理解3.4 需求和能源矛盾倒逼算力绿色化变革:算力设备、算力载体、算能协同、算用协同?
176xxxxxxxx提了问题3个月前
226
天风证券
工业制造
继续阅读>>

谁知道3.4 需求和能源矛盾倒逼算力绿色化变革:算力设备、算力载体、算能协同、算用协同?
189xxxxxxxx提了问题3个月前
255
天风证券
工业制造
继续阅读>>

如何才能3.3 中国信通院预测2030年中国数据中心用电量或达全社会用电量的2.3%-5.3%?
197xxxxxxxx提了问题3个月前
384
天风证券
工业制造
继续阅读>>

各位网友请教一下3.3 中国信通院预测2030年中国数据中心用电量或达全社会用电量的2.3%-5.3%?
145xxxxxxxx提了问题3个月前
278
天风证券
工业制造
继续阅读>>

怎样理解3.2 IEA预测2024-2030年全球数据中心用电量或将翻倍,复合增速约15%?
196xxxxxxxx提了问题3个月前
265
天风证券
工业制造
继续阅读>>

我想了解一下3.1 数据中心作为算力的载体,电力需求或将快速攀升?
146xxxxxxxx提了问题3个月前
276
天风证券
工业制造
继续阅读>>

如何解释3.1 数据中心作为算力的载体,电力需求或将快速攀升?
188xxxxxxxx提了问题3个月前
230
天风证券
工业制造
继续阅读>>

如何了解2.3 DeepSeek横空出世,或将带动中国数据中心新一轮建设浪潮?
195xxxxxxxx提了问题3个月前
248
天风证券
工业制造
继续阅读>>

如何看待2.3 DeepSeek横空出世,或将带动中国数据中心新一轮建设浪潮?
130xxxxxxxx提了问题3个月前
170
天风证券
工业制造
继续阅读>>

怎样理解2.3 DeepSeek横空出世,或将带动中国数据中心新一轮建设浪潮?
189xxxxxxxx提了问题3个月前
136
天风证券
工业制造
继续阅读>>

如何了解2.2 借鉴海外经验,AI或将带动数据中心景气度向上?
186xxxxxxxx提了问题3个月前
106
天风证券
工业制造
继续阅读>>

如何看待2.2 借鉴海外经验,AI或将带动数据中心景气度向上?
142xxxxxxxx提了问题3个月前
110
天风证券
工业制造
继续阅读>>

