
请输入主题报告关键词

我想了解一下本周沪深 300 1.64%,机械设备板块3.91%?
175xxxxxxxx提了问题15天前
9
爱建证券
工业制造
继续阅读>>

如何了解本周印刷包装机械表现最佳9.01%?
168xxxxxxxx提了问题15天前
15
爱建证券
工业制造
继续阅读>>

咨询大家电子行业限售股解禁情况汇总(单位:万股)?
169xxxxxxxx提了问题15天前
66
金元证券
工业制造
继续阅读>>

如何解释电子板块历史市盈率?
150xxxxxxxx提了问题15天前
74
金元证券
工业制造
继续阅读>>

如何了解电子板块历史走势?
162xxxxxxxx提了问题15天前
96
金元证券
工业制造
继续阅读>>

如何才能本周电子版块:子版块涨跌幅?
185xxxxxxxx提了问题15天前
91
金元证券
工业制造
继续阅读>>

请问一下本周电子版块个股跌幅前五名?
143xxxxxxxx提了问题15天前
82
金元证券
工业制造
继续阅读>>

如何才能本周电子板块个股涨幅前五名?
141xxxxxxxx提了问题15天前
58
金元证券
工业制造
继续阅读>>

想问下各位网友本周各行业版块涨跌幅?
136xxxxxxxx提了问题15天前
56
金元证券
工业制造
继续阅读>>

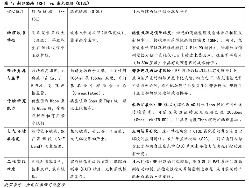
如何了解射频链路(RF) vs 激光链路(OISL)?
131xxxxxxxx提了问题15天前
27
金元证券
工业制造
继续阅读>>

咨询大家HPDP 上层架构?
161xxxxxxxx提了问题15天前
27
金元证券
工业制造
继续阅读>>

咨询下各位HPDPRTG4 FPGA 架构?
196xxxxxxxx提了问题15天前
73
金元证券
工业制造
继续阅读>>

你知道晨昏轨道优势 ?
198xxxxxxxx提了问题15天前
47
金元证券
工业制造
继续阅读>>

如何了解2021 年 11 月-2025 年 11 月显示面板价格美元?
136xxxxxxxx提了问题16天前
91
东海证券
工业制造
继续阅读>>

如何了解2021 年 11 月-2025 年 11 月笔记本面板价格美元 2021 年 11 月-2025 年 11 月显示面板价格美元?
150xxxxxxxx提了问题16天前
64
东海证券
工业制造
继续阅读>>

请问一下2022 年 11 月 20 日-2025 年 11 月 20 日 TV 面板价格(美元)?
191xxxxxxxx提了问题16天前
96
东海证券
工业制造
继续阅读>>

如何了解2022 年 11 月 25 日-2025 年 11 月 25 日 LPDDR44X 市场平均价(美元)?
153xxxxxxxx提了问题16天前
71
东海证券
工业制造
继续阅读>>

如何才能2023 年 10 月-2025 年 10 月 NAND FLASH 合约平均价(美元)?
195xxxxxxxx提了问题16天前
67
东海证券
工业制造
继续阅读>>

如何了解2023 年 11 月 28 日-2025 年 11 月 28 日 DRAM 现货平均价(美元)?
137xxxxxxxx提了问题16天前
25
东海证券
工业制造
继续阅读>>

各位网友请教一下本周美股主要科技股信息更新(截至 20251128)?
152xxxxxxxx提了问题16天前
10
东海证券
工业制造
继续阅读>>

