> 数据图表

如何了解3.2.1 央行25年强调科技与结构性,并且增加了对广谱资产价格的关注

2025-3-5
如何了解3.2.1 央行25年强调科技与结构性,并且增加了对广谱资产价格的关注
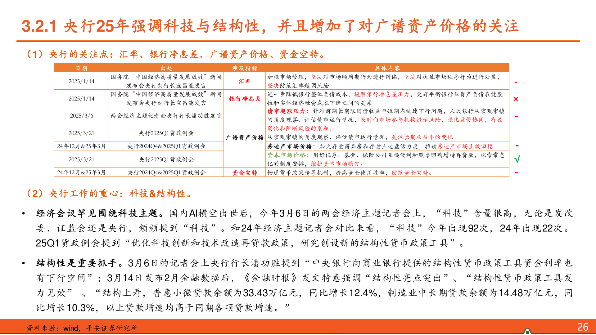
3.2.1 央行25年强调科技与结构性,并且增加了对广谱资产价格的关注(1)央行的关注点:汇率、银行净息差、广谱资产价格、资金空转。-×--√-(2)央行工作的重心:科技&结构性。• 经济会议罕见围绕科技主题。国内AI横空出世后,今年3月6日的两会经济主题记者会上,“科技”含量很高,无论是发改委、证监会还是央行,频频提到“科技”。和 24年经济主题记者会对比来看,“科技”今年出现92次, 24年出现 22次。25Q1货政例会提到“优化科技创新和技术改造再贷款政策,研究创设新的结构性货币政策工具”。• 结构性是重要抓手。3月6日的记者会上央行行长潘功胜提到“中央银行向商业银行提供的结构性货币政策工具资金利率也有下行空间”;3月14日发布2月金融数据后,《金融时报》发文特意强调“结构性亮点突出”、“结构性货币政策工具发力见效” 、“结构上看,普惠小微贷款余额为33.43万亿元,同比增长12.4%,制造业中长期贷款余额为14.48万亿元,同比增长10.3%,以上贷款增速均高于同期各项贷款增速。”资料来源:wind,平安证券研究所26日期2025/1/142025/1/14出处国务院“中国经济高质量发展成效”新闻发布会央行副行长宣昌能发言国务院“中国经济高质量发展成效”新闻发布会央行副行长宣昌能发言涉及指标汇率银行净息差2025/3/6两会经济主题记者会央行行长潘功胜发言2025/3/21央行2025Q1货政例会广谱资产价格24年12月&25年3月央行2024Q4&2025Q1货政例会2025/3/21央行2025Q1货政例会具体内容加强市场管理,坚决对市场顺周期行为进行纠偏,坚决对扰乱市场秩序行为进行处置,坚决防范汇率超调风险进一步降低银行整体负债成本,缓解银行净息差压力,更好平衡银行业资产负债表健康性和实体经济融资成本下降之间的关系债市超涨压力:针对前期长期限国债收益率短期内快速下行问题,人民银行从宏观审慎的角度观察、评估债市运行情况,及时向市场参与机构提示风险,强化监管协同,有效弱化和阻断风险的累积。从宏观审慎的角度观察、评估债市运行情况,关注长期收益率的变化。房地产市场价格:加大存量商品房和存量土地盘活力度,推动房地产市场止跌回稳资本市场价格:用好证券、基金、保险公司互换便利和股票回购增持再贷款,探索常态化的制度安排,维护资本市场稳定。24年12月&25年3月央行2024Q4&2025Q1货政例会资金空转 畅通货币政策传导机制,提高资金使用效率,防范资金空转。