> 数据图表

谁知道三、跨境电商物流流程及业务形态

2025-3-0
谁知道三、跨境电商物流流程及业务形态
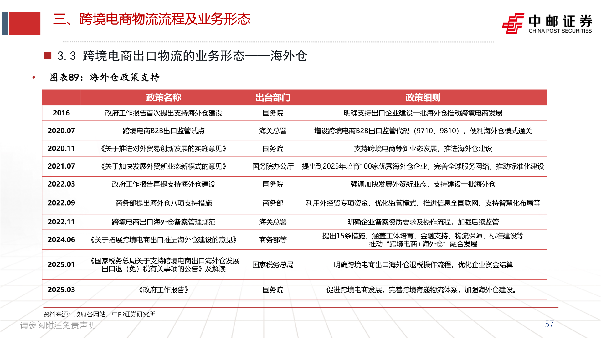
三、跨境电商物流流程及业务形态◼ 3.3 跨境电商出口物流的业务形态——海外仓• 图表89:海外仓政策支持2016政府工作报告首次提出支持海外仓建设国务院明确支持出口企业建设一批海外仓推动跨境电商发展政策名称出台部门政策细则2020.07跨境电商B2B出口监管试点海关总署增设跨境电商B2B出口监管代码(9710、9810),便利海外仓模式通关2020.11《关于推进对外贸易创新发展的实施意见》国务院支持跨境电商等新业态发展,推进海外仓建设2021.07《关于加快发展外贸新业态新模式的意见》国务院办公厅 提出到2025年培育100家优秀海外仓企业,完善全球服务网络,推动标准化建设2022.03政府工作报告再提支持海外仓建设国务院强调加快发展外贸新业态,支持建设一批海外仓2022.09商务部提出海外仓八项支持措施商务部利用外经贸专项资金、优化监管模式、推进信息全国联网、支持智慧化布局等2022.11跨境电商出口海外仓备案管理规范海关总署明确企业备案资质要求及操作流程,加强后续监管2024.06 《关于拓展跨境电商出口推进海外仓建设的意见》商务部等提出15条措施,涵盖主体培育、金融支持、物流保障、标准建设等推动“跨境电商+海外仓”融合发展2025.01《国家税务总局关于支持跨境电商出口海外仓发展出口退(免)税有关事项的公告》及解读国家税务总局明确跨境电商出口海外仓退税操作流程,优化企业资金结算2025.03《政府工作报告》国务院促进跨境电商发展,完善跨境寄递物流体系,加强海外仓建设。资料来源:政府各网站,中邮证券研究所请参阅附注免责声明57