> 数据图表

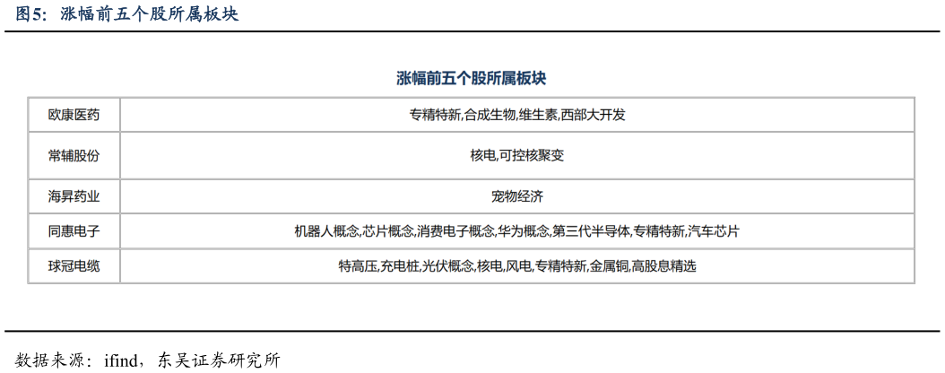
如何看待涨幅前五个股所属板块

2025-4-2
如何看待涨幅前五个股所属板块
北交所成交额下跌,203 家公司上涨。北交所成交额 208.37 亿元,成交额相对上一交易日下跌 11.55 亿元。个股来看,收盘上涨的共 203 只,收盘涨幅居前的有欧康医药、