> 数据图表咨询下各位重要新闻
2025-4-4
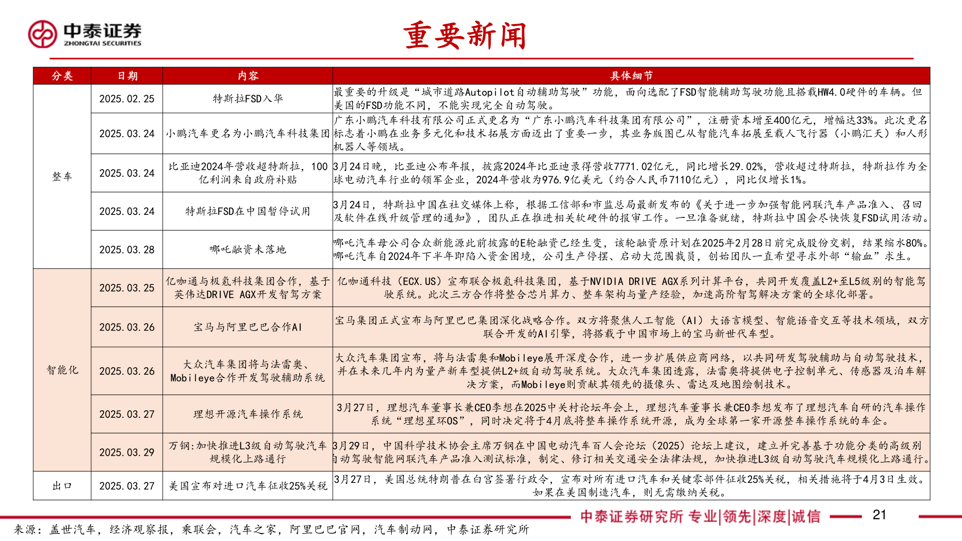
重要新闻分类日期内容2025.02.25特斯拉FSD入华2025.03.24 小鹏汽车更名为小鹏汽车科技集团最重要的升级是“城市道路Autopilot自动辅助驾驶”功能,面向选配了FSD智能辅助驾驶功能且搭载HW4.0硬件的车辆。但美国的FSD功能不同,不能实现完全自动驾驶。广东小鹏汽车科技有限公司正式更名为“广东小鹏汽车科技集团有限公司”,注册资本增至400亿元,增幅达33%。此次更名标志着小鹏在业务多元化和技术拓展方面迈出了重要一步,其业务版图已从智能汽车拓展至载人飞行器(小鹏汇天)和人形机器人等领域。具体细节整车2025.03.24比亚迪2024年营收超特斯拉,100亿利润来自政府补贴3月24日晚,比亚迪公布年报,披露2024年比亚迪录得营收7771.02亿元,同比增长29.02%,营收超过特斯拉,特斯拉作为全球电动汽车行业的领军企业,2024年营收为976.9亿美元(约合人民币7110亿元),同比仅增长1%。2025.03.24特斯拉FSD在中国暂停试用3月24日,特斯拉中国在社交媒体上称,根据工信部和市监总局最新发布的《关于进一步加强智能网联汽车产品准入、召回及软件在线升级管理的通知》,团队正在推进相关软硬件的报审工作。一旦准备就绪,特斯拉中国会尽快恢复FSD试用活动。2025.03.28哪吒融资未落地哪吒汽车母公司合众新能源此前披露的E轮融资已经生变,该轮融资原计划在2025年2月28日前完成股份交割,结果缩水80%。哪吒汽车自2024年下半年即陷入资金困境,公司生产停摆、启动大范围裁员,创始团队一直希望寻求外部“输血”求生。2025.03.25亿咖通与极氪科技集团合作,基于亿咖通科技(ECX.US)宣布联合极氪科技集团,基于NVIDIA DRIVE AGX系列计算平台,共同开发覆盖L2+至L5级别的智能驾英伟达DRIVE AGX开发智驾方案驶系统。此次三方合作将整合芯片算力、整车架构与量产经验,加速高阶智驾解决方案的全球化部署。2025.03.26宝马与阿里巴巴合作AI宝马集团正式宣布与阿里巴巴集团深化战略合作。双方将聚焦人工智能(AI)大语言模型、智能语音交互等技术领域,双方联合开发的AI引擎,将搭载于中国市场上的宝马新世代车型。智能化2025.03.26大众汽车集团将与法雷奥、Mobileye合作开发驾驶辅助系统大众汽车集团宣布,将与法雷奥和Mobileye展开深度合作,进一步扩展供应商网络,以共同研发驾驶辅助与自动驾驶技术,并在未来几年内为量产新车型提供L2+级自动驾驶系统。大众汽车集团透露,法雷奥将提供电子控制单元、传感器及泊车解决方案,而Mobileye则贡献其领先的摄像头、雷达及地图绘制技术。2025.03.27理想开源汽车操作系统3月27日,理想汽车董事长兼CEO李想在2025中关村论坛年会上,理想汽车董事长兼CEO李想发布了理想汽车自研的汽车操作系统“理想星环OS”,同时决定将于4月底将整车操作系统开源,成为全球第一家开源整车操作系统的车企。2025.03.29万钢:加快推进L3级自动驾驶汽车规模化上路通行3月29日,中国科学技术协会主席万钢在中国电动汽车百人会论坛(2025)论坛上建议,建立并完善基于功能分类的高级别自动驾驶智能网联汽车产品准入测试标准,制定、修订相关交通安全法律法规,加快推进L3级自动驾驶汽车规模化上路通行。出口2025.03.27 美国宣布对进口汽车征收25%关税3月27日,美国总统特朗普在白宫签署行政令,宣布对所有进口汽车和关键零部件征收25%关税,相关措施将于4月3日生效。如果在美国制造汽车,则无需缴纳关税。来源:盖世汽车,经济观察报,乘联会,汽车之家,阿里巴巴官网,汽车制动网,中泰证券研究所21