> 数据图表

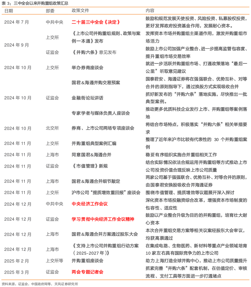
各位网友请教一下三中全会以来并购重组政策汇总

2025-4-4
各位网友请教一下三中全会以来并购重组政策汇总
根据上交所披露数据,自 2024 年 9 月 24 日“并购六条”发布以来,沪市新增各类资产交易逾 460 单,其中 53 单系重大资产重组及发行股份购买资产交易,交易单数较“并购六条”发布前 5 个月增长近五成,超八成资产购买交易围绕新质生产力开展。科创板方面,自 2024 年 6 月 19 日“科创板八条”发布以来,科创板上市公司共推出并购交易近 80 单,数量增长 1 倍以上,且均为产业并购,其中重大现金收购及发股类交易的数量超过 2019年到 2023 年 5 年的总和,已出现多起“发股定向可转债现金”组合支付、差异化对价等创新性案例,以及收购境外上市公司、收购未盈利资产、收购拟上市企业等交易。自去年四季度以来,证监会和上交所以及召开了多次并购重组座谈会,进一步推动“并购六条”、“科创板八条”和上海市支持上市公司并购重组行动方案(2025-2027 年)落实落地。