> 数据图表

谁知道公司专业从事于数据电缆、专用电缆和连接产品的设计、制造与销售

2025-4-4
谁知道公司专业从事于数据电缆、专用电缆和连接产品的设计、制造与销售
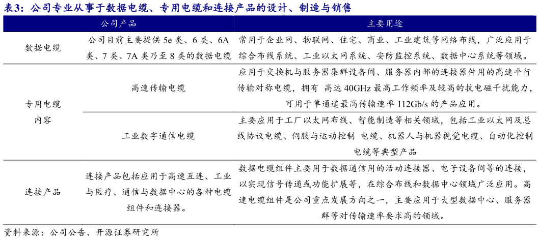
公司专业从事于数据电缆、专用电缆和连接产品的设计、制造与销售。公司主要产品包括 5e 类、6 类、6A 类、7 类、7A 类乃至 8 类的数据电缆、高速传输电缆、工业数字通信电缆、连接产品和布线系统解决方案。产品应用于住宅、商业、工业建筑内以及企业级数据中心等网络布线,工业自动化与特种装备的数据传输与信号控制,云计算数据中心的高速数据传输等。在高速互联领域,人工智能的发展驱动产业转型的同时也在重塑数据中心网络架构,催生对高速线缆的需求,DAC 现已成为数据中心机架内的标准连接解决方案。作为重点发展方向之一的高速电缆组件产品,主要应用于大型数据中心、服务器群等对传输速率要求高的领域。其中,高速无源铜缆产品(DAC)包括 SFP56SFP112QSFP56QSFP112QSFP-DD 400QSFP-DD 800OSFP 800 等,广泛应用于存储区域网络、数据中心和高性能计算机连接,大大降低了数据中心建设运维成本及制冷能耗。公司在服务器内外高速连接产品上拥有全套自主设计能力,包括 PCBA、线端连接器等,在信号仿真、结构设计和模具设计 等领域拥有较深的技术积累。