> 数据图表

如何解释公司创始人产业背景深厚,核心高管团队具备丰富管理经验

2025-4-3
如何解释公司创始人产业背景深厚,核心高管团队具备丰富管理经验
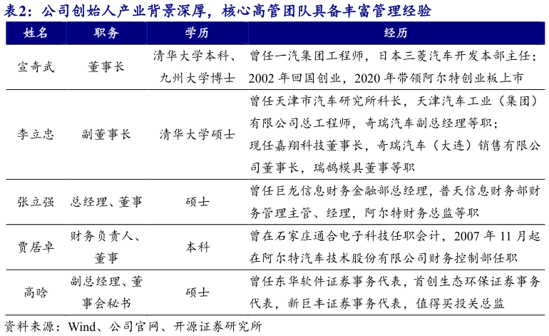
创始人产业背景深厚,核心高管团队具备丰富管理经验。公司董事长宣奇武先生 1987 年毕业于清华大学汽车工程系,1998 年获日本九州大学工学博士学位,曾任一汽集团工程师、日本三菱汽车开发本部主任,创始人深耕汽车行业一线多年,把握汽车行业发展脉搏,为公司把握和顺应汽车设计发展潮流埋下种子。公司高管团队具备多年一线管理经验,助力公司行稳致远。