洞见研报精选问答行业数据查看更多
VIP权益登录 | 注册
科技传媒
大消费
健康医疗
金融地产
能源矿产
工业制造
交通物流
公共服务
农林牧渔
综合其他
> 数据图表

咨询大家建议关注组合

2025-4-6
咨询大家建议关注组合
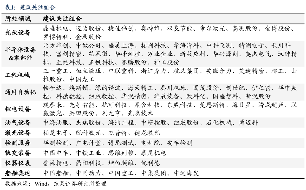
1. 建议关注组合
东吴证券科技传媒
洞见问卷
推荐推荐问答
各位网友请教一下近期解禁个股一览?
咨询下各位后续周度解禁规模一览?
咨询大家港股近期 IPO 节奏?
我想了解一下近一年港股募资情况一览?
咨询下各位上周港股回购金额下降?

关于洞见报告

洞见研报隶属于上海顺铭信息科技有限公司,洞见研报全面覆盖各投资领域,依托海量的宏观策略、行业发展、上市公司等研究报告,采用智能搜索引擎、专业OCR识别、文档结构化解析、自然语言处理等技术,致力于为金融投资人员、企业高管、咨询顾问、行业研究员、市场分析师、市场运营人员等提供便捷、全面的实时、专业的信息检索服务。【上海顺铭信息科技有限公司】

商务合作、企业采购、机构入驻、报告发布:collaboration@djyanbao.com

地址:上海市杨浦区黄兴路2077号蓝天大厦1607室《网站服务协议》《隐私政策协议》
洞见研报 V1.1.0 开发者:上海顺铭信息科技有限公司 用户权限|隐私协议

行业数据

科技传媒
工业制造
大消费
交通物流
健康医疗
公共服务
金融地产
农林牧渔
能源矿产
综合其他
客服二维码
联系客服领福利
抖音二维码
抖音扫码关注
享受每日最新洞见
Copyright© 2021 上海顺铭信息科技有限公司 沪ICP备2021005678号-1
警徽
沪公网安备 31011002005605号