> 数据图表

你知道政策端对民爆供给侧形成严格约束

2025-4-0
你知道政策端对民爆供给侧形成严格约束
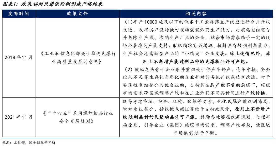
严控新增产能但支持跨区域调整:工信部在 2018 年发布的工业和信息化部关于推进民爆行业高质量发展的意见中明确提出,除部分特殊情况外原则上不新增产能过剩品种的民爆物品许可产能,但对于实质性重组整合其他企业的,支持其在总产能不变的前提下,根据市场需求跨区域调整产能和在工业炸药不同品种间进行产能转换。政策端对于供给侧的严格限制从根源上避免了民爆物品产能的无序扩张,有效避免了行业发生过度的“内卷式”竞争。同时通过鼓励龙头企业实施兼并重组,支持在总产能不变的前提下,根据市场需求跨区域调整产能和在工业炸药不同品种间进行产能转换,为区域市场需求分化提供调整空间的同时利好龙头企业持续扩大市场份额。