> 数据图表

如何看待政策端对于工业炸药与雷管的转型升级提出明确要求

2025-4-0
如何看待政策端对于工业炸药与雷管的转型升级提出明确要求
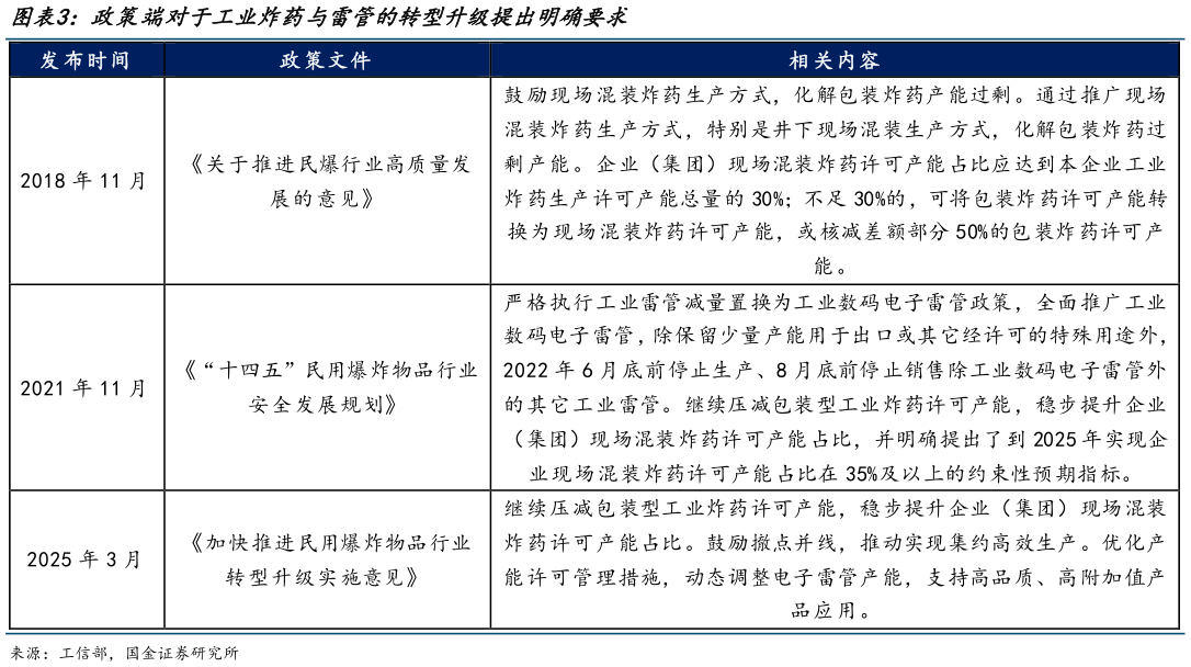
产业结构升级转型要求明确,混装炸药占比要求持续提升。现场混装炸药是指由装载非爆炸性质基质和添加剂的混装炸药车在爆破现场实现炸药组分的现场混合,炸药基质的制备、运输和使用高度安全,尤其适合露天深孔爆破作业。现场混装炸药方式实现了工业炸药在爆破现场供应,省去了传统工业炸药存在的运输、储存等诸多流通环节,具有安全、方便、快捷、低成本等众多优势。“十四五”民用爆炸物品行业安全发展规划明确提出了到 2025 年实现企业现场混装炸药许可产能占比在 35%及以上的约束性预期指标。现场混装炸药对于具备较强爆破服务能力的头部企业适配性较高,并且由于现场混装炸药产能配套地面站以及现场混装车,需要一定的资金投入,因此混装炸药比例要求提升对于具备一体化服务能力且资金实力相对雄厚的头部企业更为有利。