> 数据图表

想关注一下工业级海绵锆产品

2025-4-0
想关注一下工业级海绵锆产品
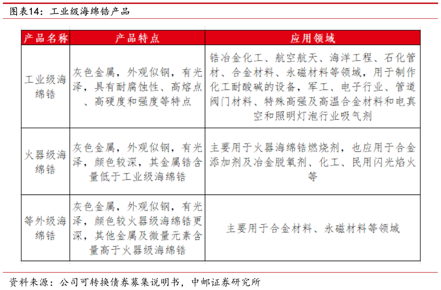
公司 2018 年收购了下游专业生产工业级海绵锆企业辽宁华锆,进入海绵锆领域,目前辽宁华锆已成为国内乃至亚洲最大的工业级海绵锆生产企业之一,拥有 5000 吨工业级海绵锆产能。金属锆又称为海绵锆,具有惊人的抗腐蚀性能、高熔点、超高硬度和强度、突出的核性能以及易吸收氢、氮、氧等特点,被广泛运用核能、军工、航空、航天、化工、精密设备等领域。海绵锆分为工业级海绵锆和核级海绵锆。海绵锆按用途划分,可分为核级海绵锆(核用等级海绵锆)和工业级海绵锆(工业等级海绵锆)两大类别,工业级海绵锆又可以区分为工业级、火器级和等外级三大类别。