> 数据图表

谁知道重要新闻

2025-5-4
谁知道重要新闻
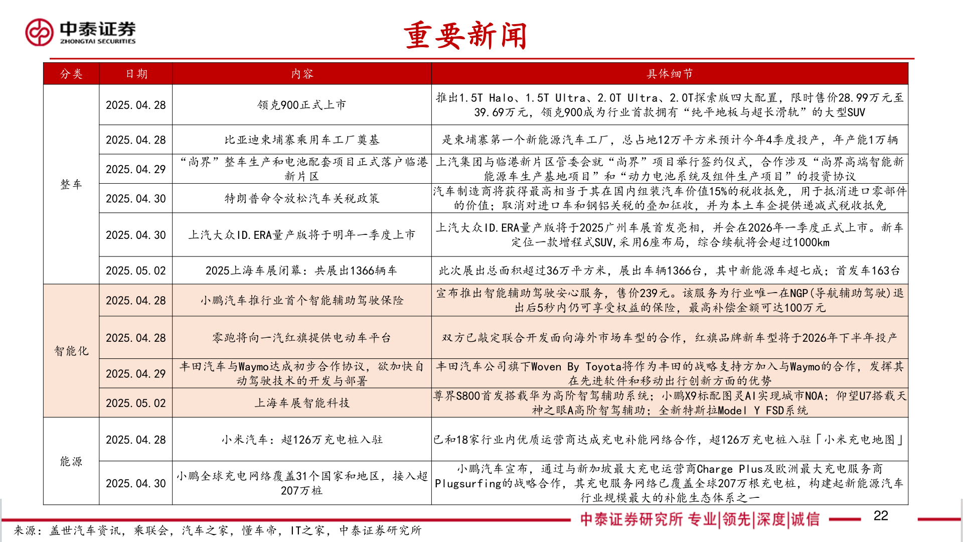
重要新闻分类日期内容具体细节2025.04.28领克900正式上市推出1.5T Halo、1.5T Ultra、2.0T Ultra、2.0T探索版四大配置,限时售价28.99万元至39.69万元,领克900成为行业首款拥有“纯平地板与超长滑轨”的大型SUV2025.04.28比亚迪柬埔寨乘用车工厂奠基是柬埔寨第一个新能源汽车工厂,总占地12万平方米预计今年4季度投产,年产能1万辆2025.04.29整车“尚界”整车生产和电池配套项目正式落户临港上汽集团与临港新片区管委会就“尚界”项目举行签约仪式,合作涉及“尚界高端智能新新片区能源车生产基地项目”和“动力电池系统及组件生产项目”的投资协议2025.04.30特朗普命令放松汽车关税政策2025.04.30 上汽大众ID.ERA量产版将于明年一季度上市汽车制造商将获得最高相当于其在国内组装汽车价值15%的税收抵免,用于抵消进口零部件的价值;取消对进口车和钢铝关税的叠加征收,并为本土车企提供递减式税收抵免上汽大众ID.ERA量产版将于2025广州车展首发亮相,并会在2026年一季度正式上市。新车定位一款增程式SUV,采用6座布局,综合续航将会超过1000km2025.05.022025上海车展闭幕:共展出1366辆车此次展出总面积超过36万平方米,展出车辆1366台,其中新能源车超七成;首发车163台2025.04.28小鹏汽车推行业首个智能辅助驾驶保险宣布推出智能辅助驾驶安心服务,售价239元。该服务为行业唯一在NGP(导航辅助驾驶)退出后5秒内仍可享受权益的保险,最高补偿金额可达100万元2025.04.28零跑将向一汽红旗提供电动车平台双方已敲定联合开发面向海外市场车型的合作,红旗品牌新车型将于2026年下半年投产智能化2025.04.292025.05.02丰田汽车与Waymo达成初步合作协议,欲加快自丰田汽车公司旗下Woven By Toyota将作为丰田的战略支持方加入与Waymo的合作,发挥其动驾驶技术的开发与部署上海车展智能科技尊界S800首发搭载华为高阶智驾辅助系统;小鹏X9标配图灵AI实现城市NOA;仰望U7搭载天神之眼A高阶智驾辅助;全新特斯拉Model Y FSD系统在先进软件和移动出行创新方面的优势2025.04.28小米汽车:超126万充电桩入驻已和18家行业内优质运营商达成充电补能网络合作,超126万充电桩入驻「小米充电地图」能源2025.04.30小鹏全球充电网络覆盖31个国家和地区,接入超207万桩小鹏汽车宣布,通过与新加坡最大充电运营商Charge Plus及欧洲最大充电服务商Plugsurfing的战略合作,其充电服务网络已覆盖全球207万根充电桩,构建起新能源汽车行业规模最大的补能生态体系之一22来源:盖世汽车资讯,乘联会,汽车之家,懂车帝,IT之家,中泰证券研究所