精选问答
行业数据
查看更多
VIP权益
登录 | 注册
> 数据图表
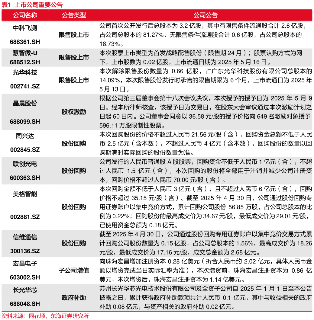
各位网友请教一下上市公司重要公告
2025-5-0
2.上市公告重要公告
东海证券
科技传媒
推荐问答
一起讨论下近期解禁个股一览?
咨询下各位后续周度解禁规模一览?
请问一下港股近期 IPO 节奏?
想关注一下近一年港股募资情况一览?
谁知道上周港股回购金额下降?