> 数据图表

请问一下大模型汇总卖方策略团队市场和行业的共识和分歧

2025-5-1
请问一下大模型汇总卖方策略团队市场和行业的共识和分歧
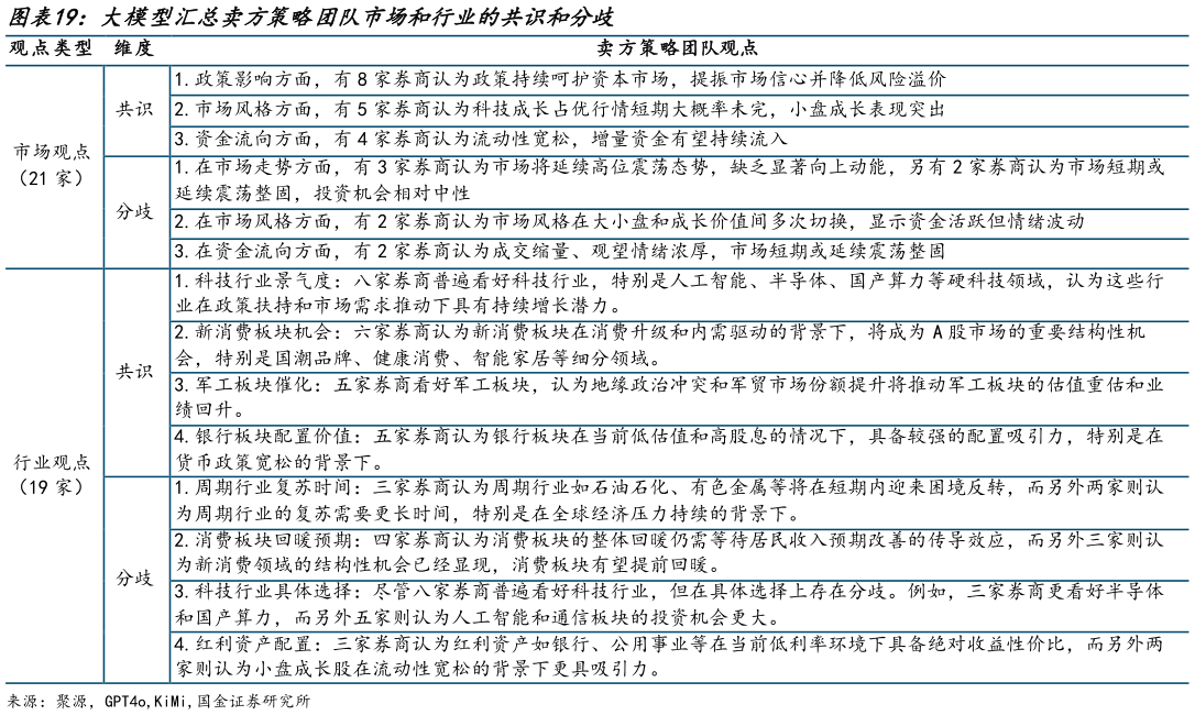
队这个群体对于市场和行业方面的投资共识和分歧,给投资者提供参考。8 家券商 认为政策持续呵护资本市场,提振市场信心并降低风险溢价, 5 家券商认为科技成长占优行情短期大概率未完,小盘成长表现突出。行业方面,对于科技、新消费、军工及银行板块有一致性的看好。在汇总方法上,我们通过构建多套提示词的方式,让大模型帮助我们实现从含观点 研报筛选,市场观点和行业观点原文信息提取,到观点汇总全流程都有大语言模型来完 成。具体的工作流程图如下。