> 数据图表

请问一下3.2 低空经济:国家战略新兴产业,催生低空飞行器检验检测认证新需求

2025-5-5
请问一下3.2 低空经济:国家战略新兴产业,催生低空飞行器检验检测认证新需求
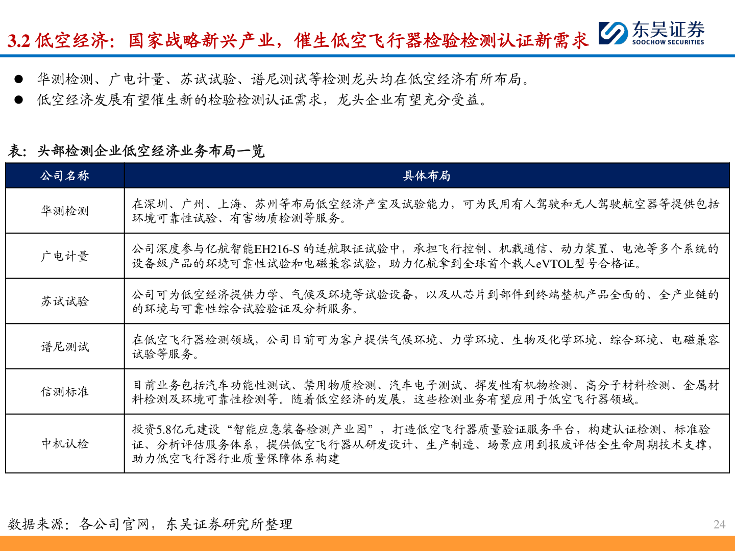
3.2 低空经济:国家战略新兴产业,催生低空飞行器检验检测认证新需求⚫ 华测检测、广电计量、苏试试验、谱尼测试等检测龙头均在低空经济有所布局。⚫ 低空经济发展有望催生新的检验检测认证需求,龙头企业有望充分受益。表:头部检测企业低空经济业务布局一览公司名称华测检测广电计量苏试试验谱尼测试信测标准中机认检具体布局在深圳、广州、上海、苏州等布局低空经济产室及试验能力,可为民用有人驾驶和无人驾驶航空器等提供包括环境可靠性试验、有害物质检测等服务。公司深度参与亿航智能EH216-S 的适航取证试验中,承担飞行控制、机载通信、动力装置、电池等多个系统的设备级产品的环境可靠性试验和电磁兼容试验,助力亿航拿到全球首个载人eVTOL型号合格证。公司可为低空经济提供力学、气候及环境等试验设备,以及从芯片到部件到终端整机产品全面的、全产业链的的环境与可靠性综合试验验证及分析服务。在低空飞行器检测领域,公司目前可为客户提供气候环境、力学环境、生物及化学环境、综合环境、电磁兼容试验等服务。目前业务包括汽车功能性测试、禁用物质检测、汽车电子测试、挥发性有机物检测、高分子材料检测、金属材料检测及环境可靠性检测等。随着低空经济的发展,这些检测业务有望应用于低空飞行器领域。投资5.8亿元建设“智能应急装备检测产业园”,打造低空飞行器质量验证服务平台,构建认证检测、标准验证、分析评估服务体系,提供低空飞行器从研发设计、生产制造、场景应用到报废评估全生命周期技术支撑,助力低空飞行器行业质量保障体系构建数据来源:各公司官网,东吴证券研究所整理24