> 数据图表

如何了解中美极端关税出现实质性缓和

2025-5-1
如何了解中美极端关税出现实质性缓和
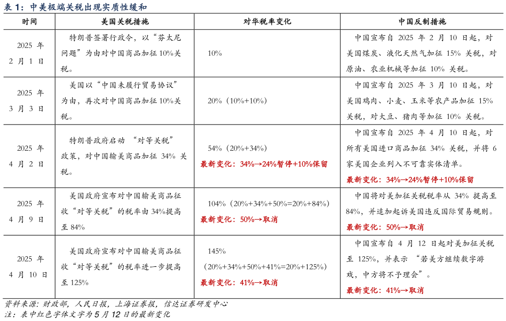
和。关税调整方面,美国暂停对中国商品加征的 24%关税(为期 90 天),取消 4 月新增的 91%关税,保留 10%基础关税。中国也暂停对美国 24%的反制关税,取消 91%的反制关税,保留 10%关税。