> 数据图表

谁知道MicroOLED 背板模拟驱动芯片架构

2025-5-3
谁知道MicroOLED 背板模拟驱动芯片架构
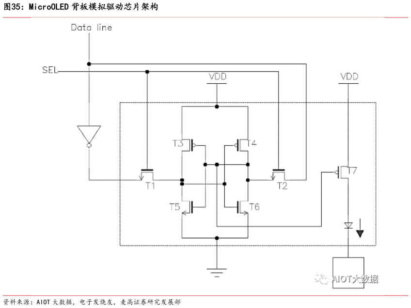
1从驱动电路架构来看,传统 OLED 采用 2T1C(2 晶体管 1 电容)结构,而 Micro OLED 需升级至 6T2C 以支持局部亮度增强(LBE)和动态刷新,晶体管密度达 10cm,接近 CPU 级别。2从蒸镀对准误差来看,有机材料蒸镀需与 CMOS 电路精准对准,误差需控制在0.1m 以内(传统 OLED 为1m),否则会引发串扰或暗点。