> 数据图表

谁能回答5050

2025-5-3
谁能回答5050
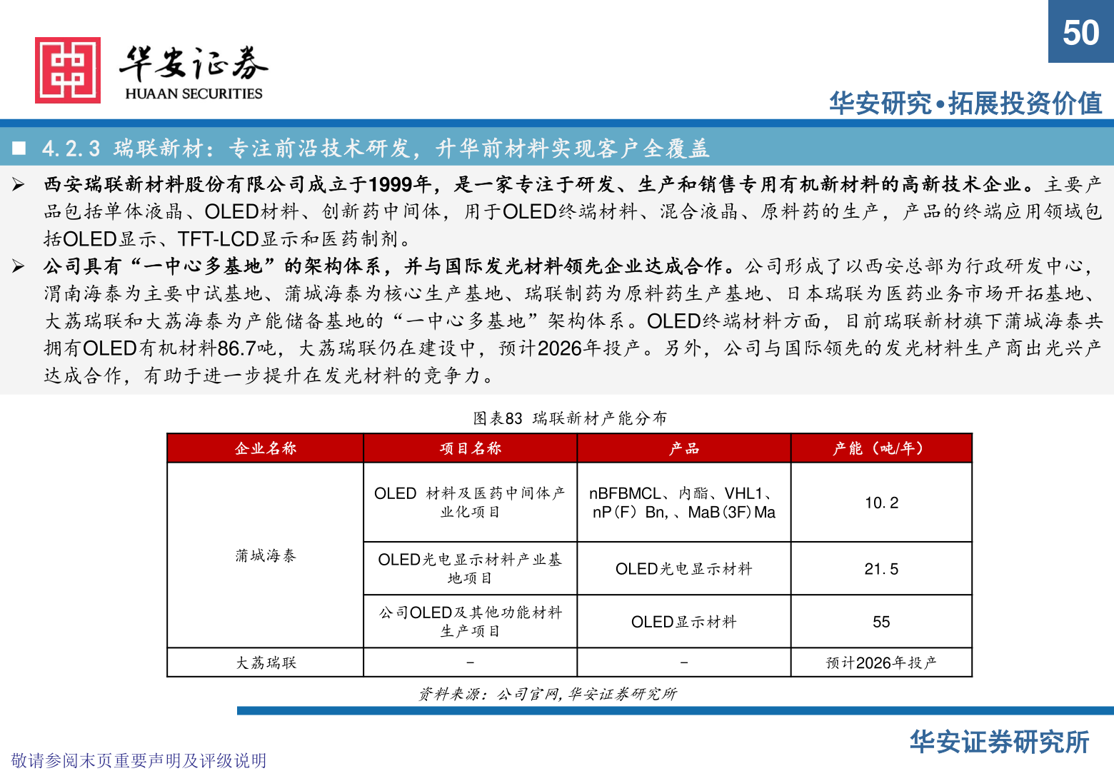
5050华安研究•拓展投资价值◼ 4.2.3 瑞联新材:专注前沿技术研发,升华前材料实现客户全覆盖➢ 西安瑞联新材料股份有限公司成立于1999年,是一家专注于研发、生产和销售专用有机新材料的高新技术企业。主要产品包括单体液晶、OLED材料、创新药中间体,用于OLED终端材料、混合液晶、原料药的生产,产品的终端应用领域包括OLED显示、TFT-LCD显示和医药制剂。➢ 公司具有“一中心多基地”的架构体系,并与国际发光材料领先企业达成合作。公司形成了以西安总部为行政研发中心,渭南海泰为主要中试基地、蒲城海泰为核心生产基地、瑞联制药为原料药生产基地、日本瑞联为医药业务市场开拓基地、大荔瑞联和大荔海泰为产能储备基地的“一中心多基地”架构体系。OLED终端材料方面,目前瑞联新材旗下蒲城海泰共拥有OLED有机材料86.7吨,大荔瑞联仍在建设中,预计2026年投产。另外,公司与国际领先的发光材料生产商出光兴产达成合作,有助于进一步提升在发光材料的竞争力。企业名称项目名称产品产能(吨/年)图表83 瑞联新材产能分布OLED 材料及医药中间体产业化项目nBFBMCL、内酯、VHL1、nP(F)Bn,、MaB(3F)Ma蒲城海泰大荔瑞联OLED光电显示材料产业基地项目公司OLED及其他功能材料生产项目-OLED光电显示材料OLED显示材料10.221.555敬请参阅末页重要声明及评级说明华安证券研究所资料来源:公司官网,华安证券研究所-预计2026年投产