> 数据图表

谁知道2023 年证监会高质量建设北京证券交易所的意见

2025-5-4
谁知道2023 年证监会高质量建设北京证券交易所的意见
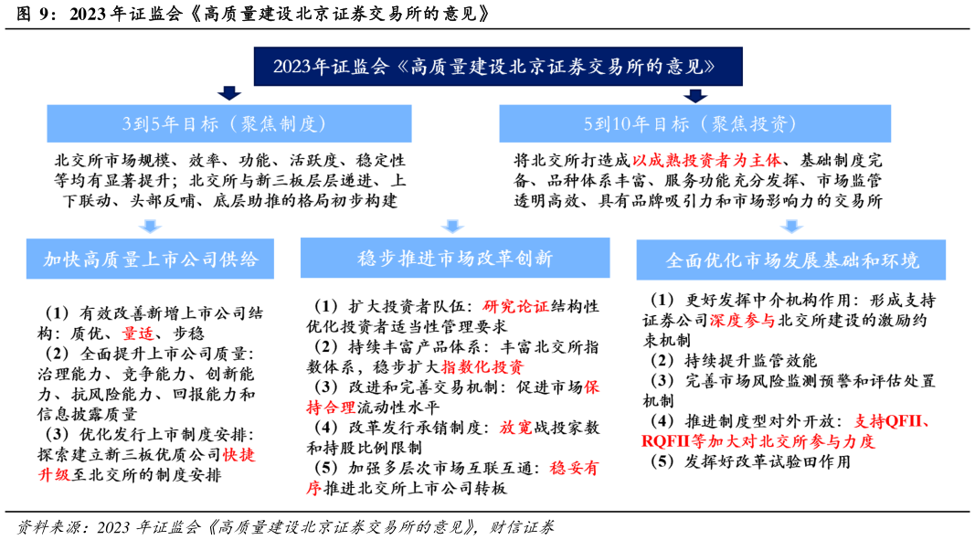
所行情具有明显的政策驱动特征,在制度改革持续推进下,未来北交所政策仍存在较大的优化空间,也将对北交所行情构成支撑。