> 数据图表

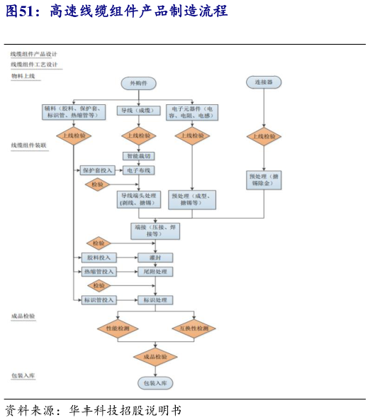
我想了解一下高速线缆组件产品制造流程

2025-5-3
我想了解一下高速线缆组件产品制造流程
高速铜缆组件由线材和连接器组成。安费诺以组件形式销售背板线模组、近芯片跳线以及外部 IO DACACC,高速线材和连接器作为重要原材料可能选择外采或代工方式。根据华丰科技招股书,高速线缆组件产品工序包括外购线材、智能裁切、电子布线、导线端头处理、与自制的连接器端接、灌封、包装处理。高速线模组作为新兴的高速铜连接产品,工艺壁垒较高,以华丰科技的产品为例,工序合计达到1000 道以上,焊点平均 6000 个以上,每个焊点均需可靠性测试,且位置精度控制在0.005mm,每个工序良率在 99%以上。