> 数据图表

想问下各位网友持续推进城市更新行动,厦门调整商业贷款利率下限

2025-5-6
想问下各位网友持续推进城市更新行动,厦门调整商业贷款利率下限
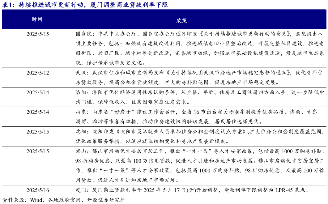
中央层面:国务院:中共中央办公厅、国务院办公厅近日印发关于持续推进城市更新行动的意见,意见提出八项主要任务,包括:加强既有建筑改造利用,推进城镇老旧小区整治改造,开展完整社区建设,推进老旧街区、老旧厂区、城中村等更新改造,完善城市功能,加强城市基础设施建设改造,修复城市生态系统,保护传承城市历史文化。地方层面: (1)武汉:武汉市住房和城市更新局发布关于持续巩固武汉市房地产市场稳定态势的通知,优化青年住房贷款服务,提高公积金贷款额度,扩大购房补贴范围,促进房地产市场稳定发展。(2)洛阳:洛阳市优化经济适用住房认购条件,从户籍、年龄、住房及工商注册四方面入手,进一步降低申请门槛,保障低收入、住房困难家庭住房需求。(3)山东:山东省“好房子”建设工作会召开,全省 16 市出台相关标准导则提升住房品质,济南、青岛、淄博、潍坊等市各有举措,推动住房建设协同联动发展,居民居住选择更优。(4)沈阳:沈阳市印发沈阳市灵活就业人员参加住房公积金制度试点方案扩大住房公积金制度覆盖范围,优化政策服务举措,以适应就业结构变化和房地产发展新模式。(5)佛山:佛山市启动优才安居宜居工作,推出“一才一策”等人才安家政策,包括最高 1000 万购房补贴,98 折购房优惠,及最高 100 万信用贷款,促进人才引进和房地产市场发展。佛山市启动优才安居宜居工作,推出“一才一策”等人才安家政策,包括最高 1000 万购房补贴,98 折购房优惠,及最高 100 万信用贷款,促进人才引进和房地产市场发展。(6)厦门:厦门商业贷款利率于 2025 年 5 月 17 日含开始调整,贷款利率下限调整为 LPR-45 基点。