> 数据图表

怎样理解1.1.2 中长期智能化与电动化水平保障国内动力需求持续性

2025-5-0
怎样理解1.1.2 中长期智能化与电动化水平保障国内动力需求持续性
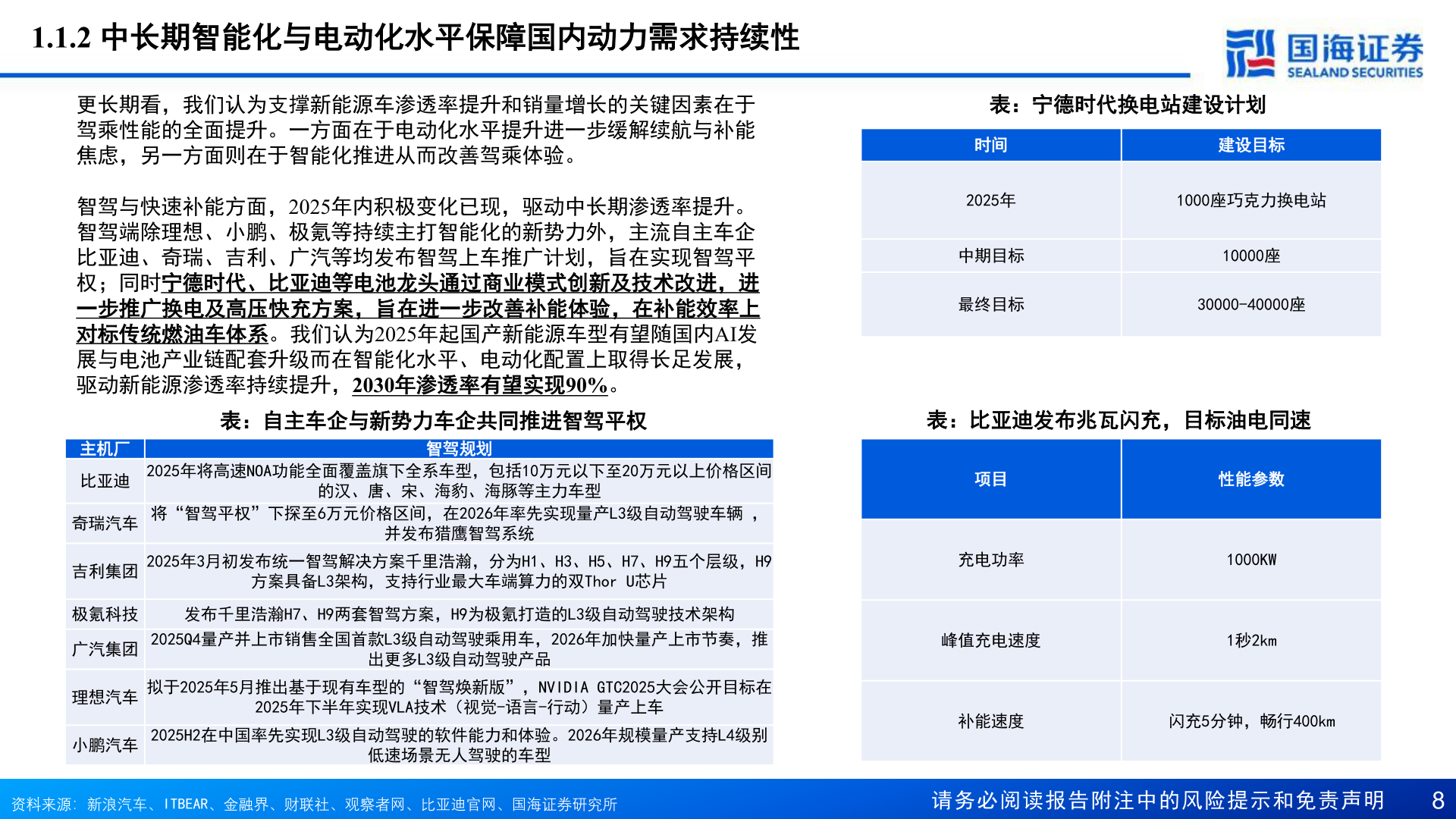
1.1.2 中长期智能化与电动化水平保障国内动力需求持续性更长期看,我们认为支撑新能源车渗透率提升和销量增长的关键因素在于驾乘性能的全面提升。一方面在于电动化水平提升进一步缓解续航与补能焦虑,另一方面则在于智能化推进从而改善驾乘体验。智驾与快速补能方面,2025年内积极变化已现,驱动中长期渗透率提升。智驾端除理想、小鹏、极氪等持续主打智能化的新势力外,主流自主车企比亚迪、奇瑞、吉利、广汽等均发布智驾上车推广计划,旨在实现智驾平权;同时宁德时代、比亚迪等电池龙头通过商业模式创新及技术改进,进一步推广换电及高压快充方案,旨在进一步改善补能体验,在补能效率上对标传统燃油车体系。我们认为2025年起国产新能源车型有望随国内AI发展与电池产业链配套升级而在智能化水平、电动化配置上取得长足发展,驱动新能源渗透率持续提升,2030年渗透率有望实现90%。表:宁德时代换电站建设计划时间2025年中期目标最终目标建设目标1000座巧克力换电站10000座30000-40000座表:自主车企与新势力车企共同推进智驾平权表:比亚迪发布兆瓦闪充,目标油电同速主机厂比亚迪奇瑞汽车吉利集团智驾规划2025年将高速NOA功能全面覆盖旗下全系车型,包括10万元以下至20万元以上价格区间的汉、唐、宋、海豹、海豚等主力车型将“智驾平权”下探至6万元价格区间,在2026年率先实现量产L3级自动驾驶车辆 ,并发布猎鹰智驾系统项目性能参数2025年3月初发布统一智驾解决方案千里浩瀚,分为H1、H3、H5、H7、H9五个层级,H9充电功率1000KW方案具备L3架构,支持行业最大车端算力的双Thor U芯片极氪科技发布千里浩瀚H7、H9两套智驾方案,H9为极氪打造的L3级自动驾驶技术架构广汽集团理想汽车小鹏汽车2025Q4量产并上市销售全国首款L3级自动驾驶乘用车,2026年加快量产上市节奏,推峰值充电速度1秒2km出更多L3级自动驾驶产品拟于2025年5月推出基于现有车型的“智驾焕新版”,NVIDIA GTC2025大会公开目标在2025年下半年实现VLA技术(视觉-语言-行动)量产上车2025H2在中国率先实现L3级自动驾驶的软件能力和体验。2026年规模量产支持L4级别低速场景无人驾驶的车型补能速度闪充5分钟,畅行400km资料来源:新浪汽车、ITBEAR、金融界、财联社、观察者网、比亚迪官网、国海证券研究所请务必阅读报告附注中的风险提示和免责声明8