> 数据图表

请问一下1.1.3 以欧洲为代表的海外动力需求有望受益于主流品牌车型周期向上

2025-5-0
请问一下1.1.3 以欧洲为代表的海外动力需求有望受益于主流品牌车型周期向上
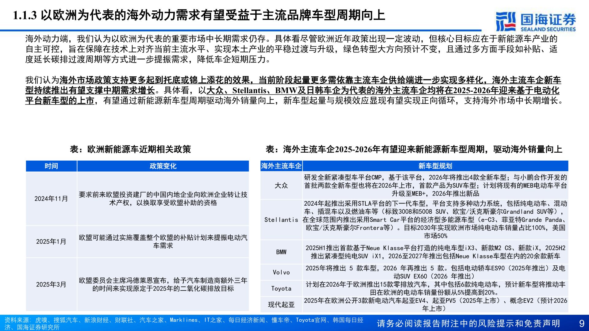
1.1.3 以欧洲为代表的海外动力需求有望受益于主流品牌车型周期向上海外动力端,我们认为以欧洲为代表的重要市场中长期需求仍存。具体看尽管欧洲近年政策出现一定波动,但核心目标应在于新能源车产业的自主可控,旨在保障在技术上对齐当前主流水平、实现本土产业的平稳过渡与升级,绿色转型大方向预计不变,且通过多方面手段如补贴、适度延长碳排过渡周期等方式进一步提振需求,降低车企短期压力。我们认为海外市场政策支持更多起到托底或锦上添花的效果,当前阶段起量更多需依靠主流车企供给端进一步实现多样化,海外主流车企新车型持续推出有望支撑中期需求增长。具体看,以大众、Stellantis、BMW及日韩车企为代表的海外主流车企均将在2025-2026年迎来基于电动化平台新车型的上市,有望通过新能源新车型周期驱动海外销量向上,新车型起量与规模效应显现有望实现正向循环,支持海外市场中长期增长。表:欧洲新能源车近期相关政策表:海外主流车企2025-2026年有望迎来新能源新车型周期,驱动海外销量向上时间政策变化海外主流车企新车型规划2024年11月要求前来欧盟投资建厂的中国内地企业向欧洲企业转让技术产权,以换取享受欧盟补助的资格2025年1月欧盟可能通过实施覆盖整个欧盟的补贴计划来提振电动汽车需求2025年3月欧盟委员会主席冯德莱恩宣布,给予汽车制造商额外三年的时间来实现原定于2025年的二氧化碳排放目标大众研发全新紧凑型车平台CMP,基于该平台,2026年将推出4款全新车型;与小鹏合作开发的首批两款全新车型也将在2026年上市,首款产品为SUV车型;计划将现有的MEB电动车平台升级至MEB+,2026年推出新品Stellantis2024年起推出采用STLA平台的下一代车型,平台支持多种动力系统,包括纯电动车、混动车、插混车以及燃油车等(标致3008和5008 SUV、欧宝/沃克斯豪尔Grandland SUV等),在全球范围内推出采用Smart Car平台的经济型多能源车型(e-C3、菲亚特Grande Panda、欧宝/沃克斯豪尔Frontera等)。目标2030年实现欧洲市场纯电动车销量占比100%,美国市场50%BMWVolvoToyota现代起亚2025H1推出首款基于Neue Klasse平台打造的纯电车型iX3、新款M2 CS、新款iX,2025H2推出紧凑型纯电SUV iX1,2026至2027年推出包括Neue Klasse车型在内的20余款新车2025年将推出 5 款车型,2026 年再推出 5 款。包括电动轿车ES90(2025年推出)及电动SUV EX60(2026 年推出)计划在2026年于欧洲推出15款零排放汽车,其中包括6款纯电动车,预计新车型将推动丰田在欧洲的电动车销量份额从5%提高到20%。2025年在欧洲公开3款新电动汽车起亚EV4、起亚PV5(2025年上市)、概念EV2(预计2026年上市)资料来源:虎嗅、搜狐汽车、新浪财经、财联社、汽车之家、Marklines、IT之家、每日经济新闻、懂车帝、Toyota官网、韩国每日经济、国海证券研究所请务必阅读报告附注中的风险提示和免责声明9