> 数据图表

我想了解一下1.3. 卡游高管团队专业背景深厚,成员经验丰富且分工明确

2025-5-0
我想了解一下1.3. 卡游高管团队专业背景深厚,成员经验丰富且分工明确
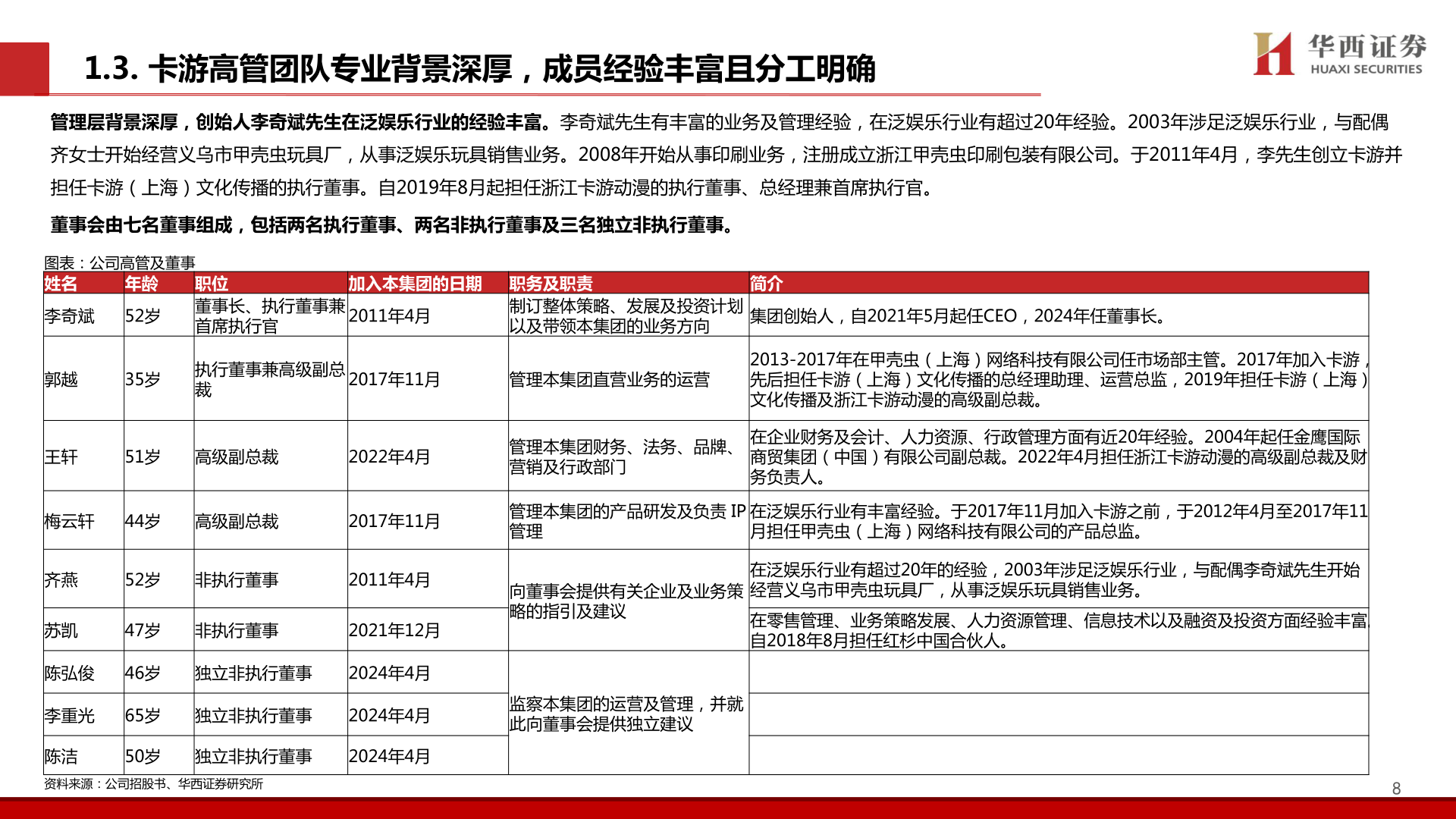
1.3. 卡游高管团队专业背景深厚,成员经验丰富且分工明确管理层背景深厚,创始人李奇斌先生在泛娱乐行业的经验丰富。李奇斌先生有丰富的业务及管理经验,在泛娱乐行业有超过20年经验。2003年涉足泛娱乐行业,与配偶齐女士开始经营义乌市甲壳虫玩具厂,从事泛娱乐玩具销售业务。2008年开始从事印刷业务,注册成立浙江甲壳虫印刷包装有限公司。于2011年4月,李先生创立卡游并担任卡游(上海)文化传播的执行董事。自2019年8月起担任浙江卡游动漫的执行董事、总经理兼首席执行官。董事会由七名董事组成,包括两名执行董事、两名非执行董事及三名独立非执行董事。图表:公司高管及董事姓名年龄李奇斌 52岁职位董事长、执行董事兼首席执行官加入本集团的日期 职务及职责简介2011年4月制订整体策略、发展及投资计划以及带领本集团的业务方向集团创始人,自2021年5月起任CEO,2024年任董事长。郭越35岁执行董事兼高级副总裁2017年11月管理本集团直营业务的运营2013-2017年在甲壳虫(上海)网络科技有限公司任市场部主管。2017年加入卡游,先后担任卡游(上海)文化传播的总经理助理、运营总监,2019年担任卡游(上海)文化传播及浙江卡游动漫的高级副总裁。王轩51岁高级副总裁2022年4月管理本集团财务、法务、品牌、营销及行政部门在企业财务及会计、人力资源、行政管理方面有近20年经验。2004年起任金鹰国际商贸集团(中国)有限公司副总裁。2022年4月担任浙江卡游动漫的高级副总裁及财务负责人。梅云轩 44岁高级副总裁2017年11月管理本集团的产品研发及负责 IP 管理在泛娱乐行业有丰富经验。于2017年11月加入卡游之前,于2012年4月至2017年11月担任甲壳虫(上海)网络科技有限公司的产品总监。齐燕52岁非执行董事2011年4月苏凯47岁非执行董事2021年12月陈弘俊 46岁独立非执行董事2024年4月李重光 65岁独立非执行董事2024年4月陈洁50岁独立非执行董事2024年4月资料来源:公司招股书、华西证券研究所向董事会提供有关企业及业务策略的指引及建议在泛娱乐行业有超过20年的经验,2003年涉足泛娱乐行业,与配偶李奇斌先生开始经营义乌市甲壳虫玩具厂,从事泛娱乐玩具销售业务。在零售管理、业务策略发展、人力资源管理、信息技术以及融资及投资方面经验丰富。自2018年8月担任红杉中国合伙人。监察本集团的运营及管理,并就此向董事会提供独立建议8