> 数据图表

咨询下各位一周行情回顾 重点公司公告

2022-8-0
咨询下各位一周行情回顾 重点公司公告
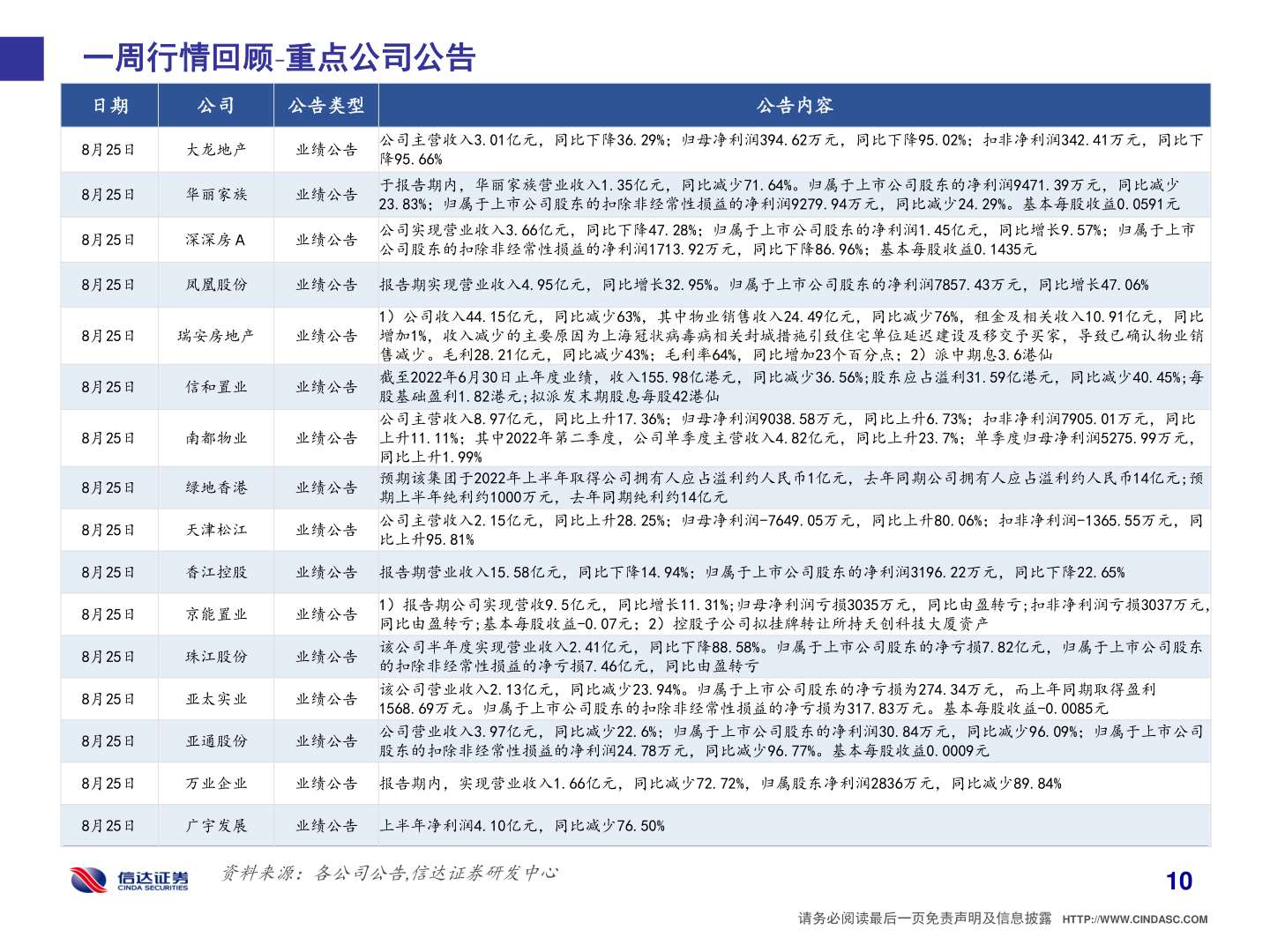
一周行情回顾 重点公司公告日期公司公告类型公告内容8月25日大龙地产业绩公告公司主营收入3.01亿元,同比下降36.29%;归母净利润394.62万元,同比下降95.02%;扣非净利润342.41万元,同比下降95.66%8月25日华丽家族业绩公告于报告期内,华丽家族营业收入1.35亿元,同比减少71.64%。归属于上市公司股东的净利润9471.39万元,同比减少23.83%;归属于上市公司股东的扣除非经常性损益的净利润9279.94万元,同比减少24.29%。基本每股收益0.0591元8月25日深深房A业绩公告公司实现营业收入3.66亿元,同比下降47.28%;归属于上市公司股东的净利润1.45亿元,同比增长9.57%;归属于上市公司股东的扣除非经常性损益的净利润1713.92万元,同比下降86.96%;基本每股收益0.1435元8月25日凤凰股份业绩公告 报告期实现营业收入4.95亿元,同比增长32.95%。归属于上市公司股东的净利润7857.43万元,同比增长47.06%8月25日瑞安房地产业绩公告8月25日信和置业业绩公告8月25日南都物业业绩公告8月25日绿地香港业绩公告8月25日天津松江业绩公告1)公司收入44.15亿元,同比减少63%,其中物业销售收入24.49亿元,同比减少76%,租金及相关收入10.91亿元,同比增加1%,收入减少的主要原因为上海冠状病毒病相关封城措施引致住宅单位延迟建设及移交予买家,导致已确认物业销售减少。毛利28.21亿元,同比减少43%;毛利率64%,同比增加23个百分点;2)派中期息3.6港仙截至2022年6月30日止年度业绩,收入155.98亿港元,同比减少36.56%;股东应占溢利31.59亿港元,同比减少40.45%;每股基础盈利1.82港元;拟派发末期股息每股42港仙公司主营收入8.97亿元,同比上升17.36%;归母净利润9038.58万元,同比上升6.73%;扣非净利润7905.01万元,同比上升11.11%;其中2022年第二季度,公司单季度主营收入4.82亿元,同比上升23.7%;单季度归母净利润5275.99万元,同比上升1.99%预期该集团于2022年上半年取得公司拥有人应占溢利约人民币1亿元,去年同期公司拥有人应占溢利约人民币14亿元;预期上半年纯利约1000万元,去年同期纯利约14亿元公司主营收入2.15亿元,同比上升28.25%;归母净利润-7649.05万元,同比上升80.06%;扣非净利润-1365.55万元,同比上升95.81%8月25日香江控股业绩公告 报告期营业收入15.58亿元,同比下降14.94%;归属于上市公司股东的净利润3196.22万元,同比下降22.65%8月25日京能置业业绩公告8月25日珠江股份业绩公告8月25日亚太实业业绩公告8月25日亚通股份业绩公告1)报告期公司实现营收9.5亿元,同比增长11.31%;归母净利润亏损3035万元,同比由盈转亏;扣非净利润亏损3037万元,同比由盈转亏;基本每股收益-0.07元;2)控股子公司拟挂牌转让所持天创科技大厦资产该公司半年度实现营业收入2.41亿元,同比下降88.58%。归属于上市公司股东的净亏损7.82亿元,归属于上市公司股东的扣除非经常性损益的净亏损7.46亿元,同比由盈转亏该公司营业收入2.13亿元,同比减少23.94%。归属于上市公司股东的净亏损为274.34万元,而上年同期取得盈利1568.69万元。归属于上市公司股东的扣除非经常性损益的净亏损为317.83万元。基本每股收益-0.0085元公司营业收入3.97亿元,同比减少22.6%;归属于上市公司股东的净利润30.84万元,同比减少96.09%;归属于上市公司股东的扣除非经常性损益的净利润24.78万元,同比减少96.77%。基本每股收益0.0009元8月25日万业企业业绩公告 报告期内,实现营业收入1.66亿元,同比减少72.72%,归属股东净利润2836万元,同比减少89.84%8月25日广宇发展业绩公告 上半年净利润4.10亿元,同比减少76.50%资料来源:各公司公告信达证券研发中心请务必阅读最后一页免责声明及信息披露 HTTP://WWW.CINDASC.COM10