> 数据图表

想关注一下关税现状:中美双方公布日内瓦经贸会谈联合声明

2025-5-2
想关注一下关税现状:中美双方公布日内瓦经贸会谈联合声明
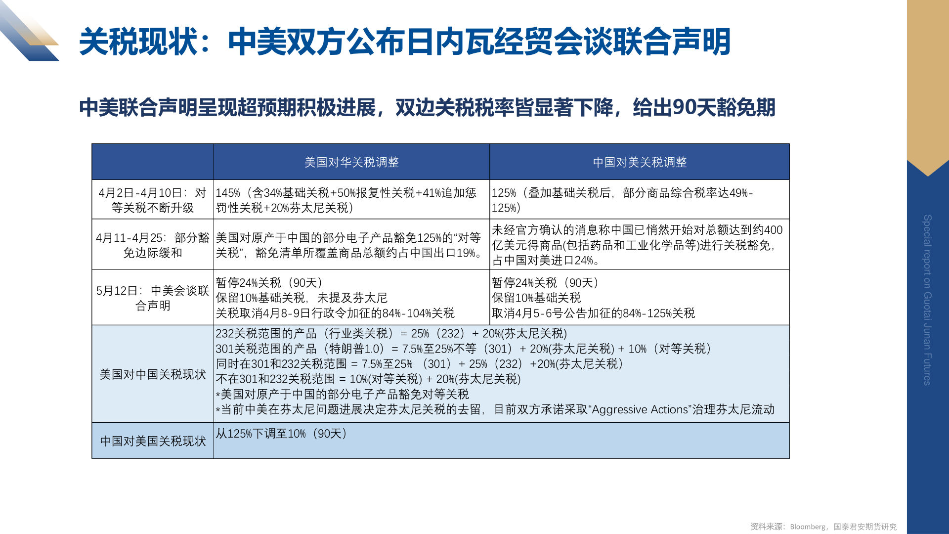
关税现状:中美双方公布日内瓦经贸会谈联合声明中美联合声明呈现超预期积极进展,双边关税税率皆显著下降,给出90天豁免期iSpecal report on Guotai Junan FuturesBloomberg资 料 来 源 :, 国 泰 君 安 期 货 研 究资料来源:Bloomberg,国泰君安期货研究美国对华关税调整中国对美关税调整4月2日-4月10日:对等关税不断升级145%(含34%基础关税+50%报复性关税+41%追加惩罚性关税+20%芬太尼关税)125%(叠加基础关税后,部分商品综合税率达49%-125%)4月11-4月25:部分豁免边际缓和美国对原产于中国的部分电子产品豁免125%的“对等关税”,豁免清单所覆盖商品总额约占中国出口19%。未经官方确认的消息称中国已悄然开始对总额达到约400亿美元得商品(包括药品和工业化学品等)进行关税豁免,占中国对美进口24%。5月12日:中美会谈联合声明暂停24%关税(90天)保留10%基础关税,未提及芬太尼关税取消4月8-9日行政令加征的84%-104%关税暂停24%关税(90天)保留10%基础关税取消4月5-6号公告加征的84%-125%关税美国对中国关税现状232关税范围的产品(行业类关税)= 25%(232)+ 20%(芬太尼关税)301关税范围的产品(‌特朗普1.0)= 7.5%至25%不等(301)+ 20%(芬太尼关税) + 10%(对等关税)同时在301和232关税范围 = 7.5%至25% (301)+ 25%(232)+20%(芬太尼关税)不在301和232关税范围 = 10%(对等关税) + 20%(芬太尼关税) *美国对原产于中国的部分电子产品豁免对等关税*当前中美在芬太尼问题进展决定芬太尼关税的去留,目前双方承诺采取“Aggressive Actions”治理芬太尼流动中国对美国关税现状从125%下调至10%(90天)