> 数据图表

各位网友请教一下2.1 公共数据“跑起来”,赋能千行百业

2025-5-2
各位网友请教一下2.1 公共数据“跑起来”,赋能千行百业
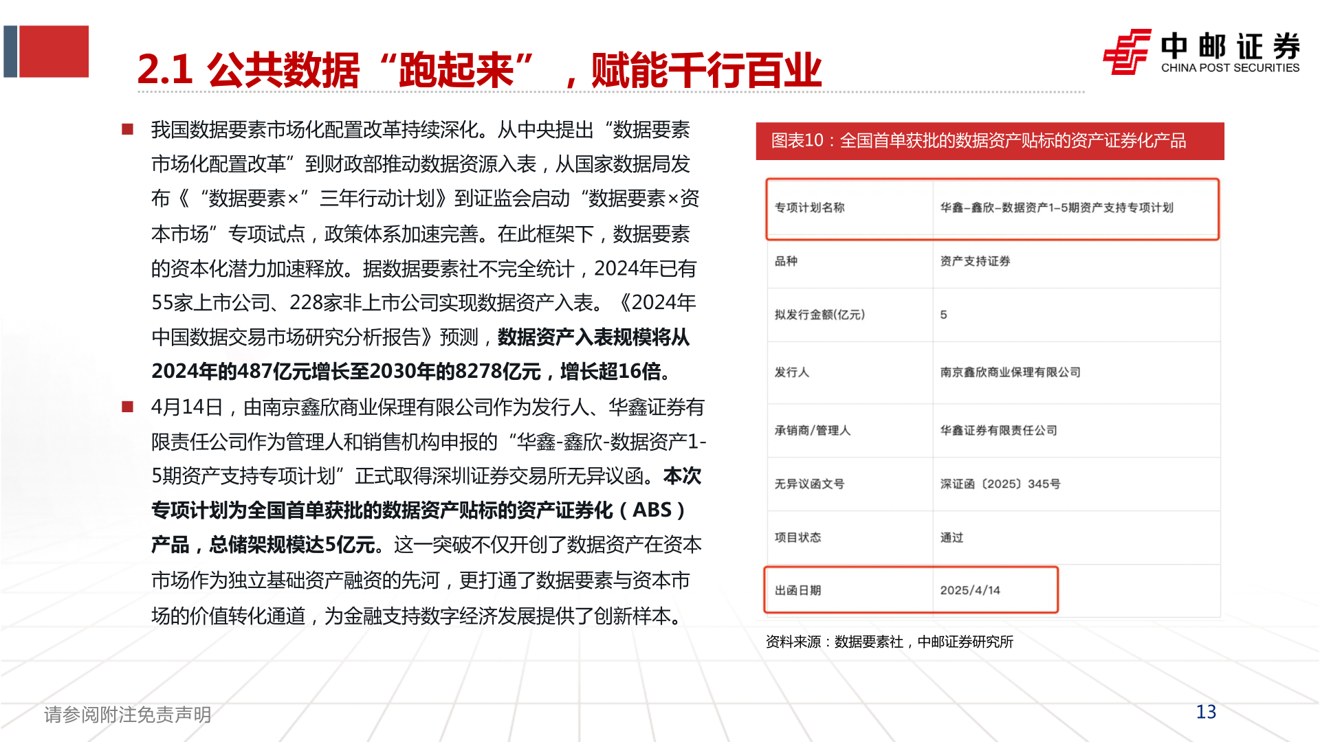
2.1 公共数据“跑起来”,赋能千行百业图表10:全国首单获批的数据资产贴标的资产证券化产品n 我国数据要素市场化配置改革持续深化。从中央提出“数据要素市场化配置改革”到财政部推动数据资源入表,从国家数据局发布《“数据要素×”三年行动计划》到证监会启动“数据要素×资本市场”专项试点,政策体系加速完善。在此框架下,数据要素的资本化潜力加速释放。据数据要素社不完全统计,2024年已有55家上市公司、228家非上市公司实现数据资产入表。《2024年中国数据交易市场研究分析报告》预测,数据资产入表规模将从2024年的487亿元增长至2030年的8278亿元,增长超16倍。n 4月14日,由南京鑫欣商业保理有限公司作为发行人、华鑫证券有限责任公司作为管理人和销售机构申报的“华鑫-鑫欣-数据资产1-5期资产支持专项计划”正式取得深圳证券交易所无异议函。本次专项计划为全国首单获批的数据资产贴标的资产证券化(ABS)产品,总储架规模达5亿元。这一突破不仅开创了数据资产在资本市场作为独立基础资产融资的先河,更打通了数据要素与资本市场的价值转化通道,为金融支持数字经济发展提供了创新样本。请参阅附注免责声明13资料来源:数据要素社,中邮证券研究所