> 数据图表

谁知道3.2 省级数据集团陆续组建,市场化发展提速

2025-5-2
谁知道3.2 省级数据集团陆续组建,市场化发展提速
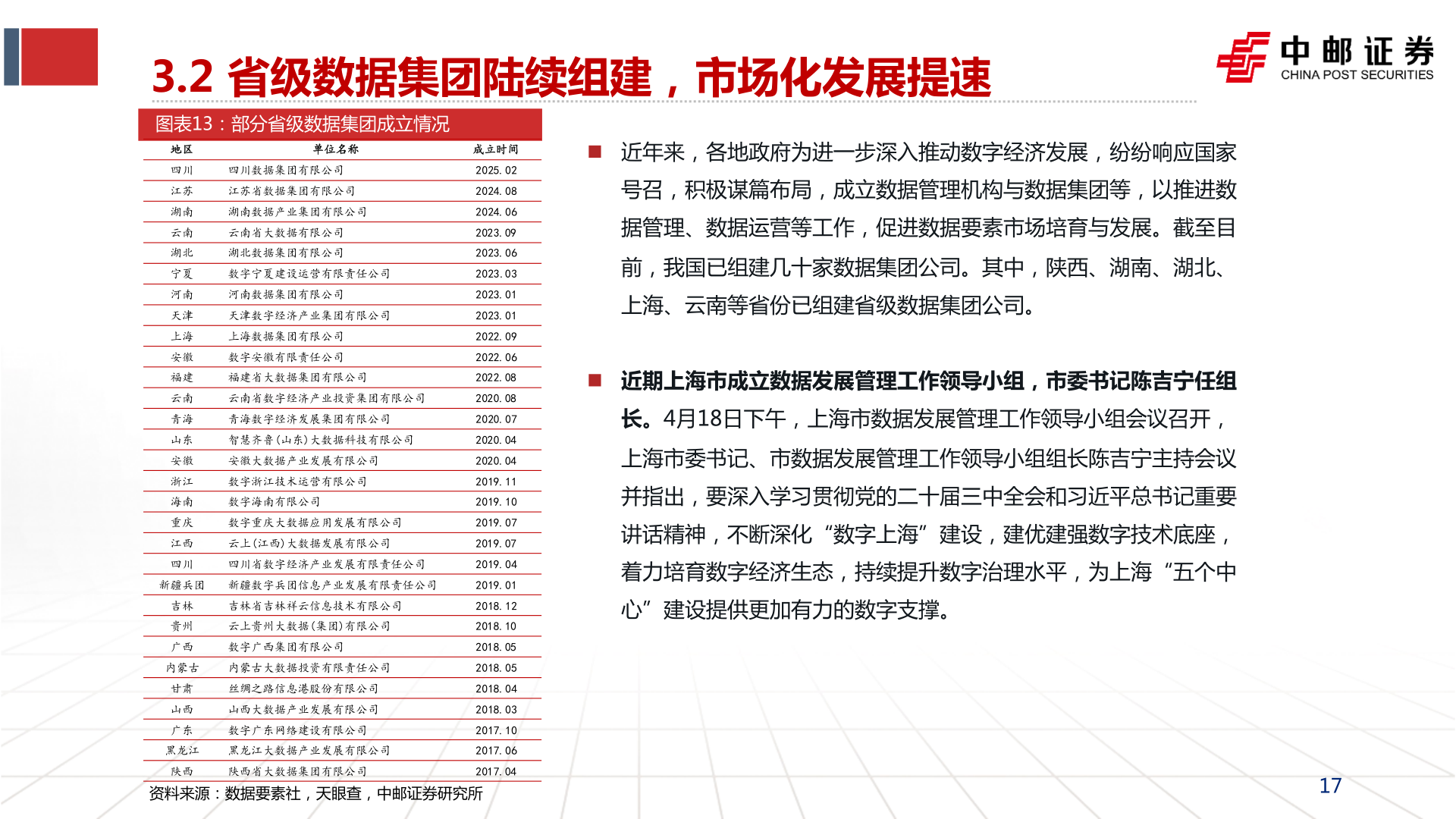
3.2 省级数据集团陆续组建,市场化发展提速图表13:部分省级数据集团成立情况#$%&’()*5657865565<86=565<86B565E86F565E86B565E86E565E86R565E86R565586F565586B565586=565686=565686a565686<565686<56RF8RR56RF8R656RF86a56RF86a56RF86<56RF86R56R=8R556R=8R656R=86756R=86756R=86<56R=86E56Ra8R656Ra86B56Ra86<n 近年来,各地政府为进一步深入推动数字经济发展,纷纷响应国家号召,积极谋篇布局,成立数据管理机构与数据集团等,以推进数据管理、数据运营等工作,促进数据要素市场培育与发展。截至目前,我国已组建几十家数据集团公司。其中,陕西、湖南、湖北、上海、云南等省份已组建省级数据集团公司。n 近期上海市成立数据发展管理工作领导小组,市委书记陈吉宁任组长。4月18日下午,上海市数据发展管理工作领导小组会议召开,上海市委书记、市数据发展管理工作领导小组组长陈吉宁主持会议并指出,要深入学习贯彻党的二十届三中全会和习近平总书记重要讲话精神,不断深化“数字上海”建设,建优建强数字技术底座,着力培育数字经济生态,持续提升数字治理水平,为上海“五个中心”建设提供更加有力的数字支撑。17!"+,9:>?C?>GHIQ?STWXYZ[KC?^XbcYZl9X?no9r+,+,-./012349:;-./01234>?-.@A/01234C?;D-.1234>G-./01234-JHIKLMN12OP34Q?-./01234ST-JUV@A/01234WX-./01234-JYZ12OP34[K;D-./01234C?;-JUV@A\]/01234^X-JUV_‘/01234defghbciD-.jk1234YZD-.@A_‘1234-Jl9kmMN1234-JX?1234-JnoD-.pq_‘1234CWh9riD-._‘1234+,;-JUV@A_‘12OP34stu0 st-Ju0vw@A_‘12OP34xy{