> 数据图表

谁能回答1.白酒:规划理性,强化内功

2025-5-3
谁能回答1.白酒:规划理性,强化内功
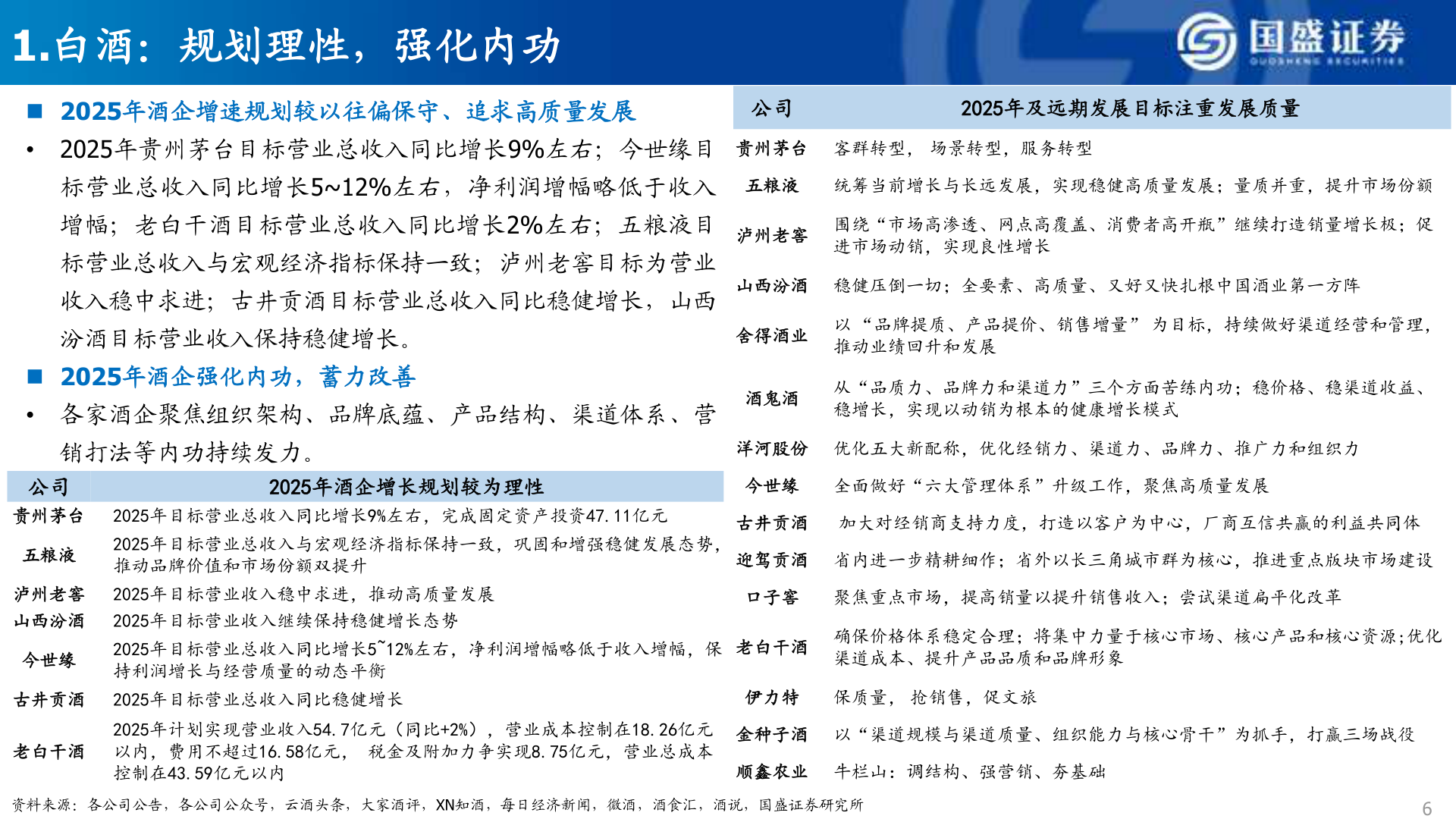
1.白酒:规划理性,强化内功◼ 2025年酒企增速规划较以往偏保守、追求高质量发展• 2025年贵州茅台目标营业总收入同比增长9%左右;今世缘目标营业总收入同比增长5~12%左右,净利润增幅略低于收入增幅;老白干酒目标营业总收入同比增长2%左右;五粮液目标营业总收入与宏观经济指标保持一致;泸州老窖目标为营业收入稳中求进;古井贡酒目标营业总收入同比稳健增长,山西汾酒目标营业收入保持稳健增长。◼ 2025年酒企强化内功,蓄力改善• 各家酒企聚焦组织架构、品牌底蕴、产品结构、渠道体系、营公司2025年及远期发展目标注重发展质量贵州茅台 客群转型, 场景转型,服务转型五粮液 统筹当前增长与长远发展,实现稳健高质量发展;量质并重,提升市场份额泸州老窖围绕“市场高渗透、网点高覆盖、消费者高开瓶”继续打造销量增长极;促进市场动销,实现良性增长山西汾酒 稳健压倒一切;全要素、高质量、又好又快扎根中国酒业第一方阵舍得酒业以 “品牌提质、产品提价、销售增量” 为目标,持续做好渠道经营和管理,推动业绩回升和发展酒鬼酒从“品质力、品牌力和渠道力”三个方面苦练内功;稳价格、稳渠道收益、稳增长,实现以动销为根本的健康增长模式销打法等内功持续发力。洋河股份 优化五大新配称,优化经销力、渠道力、品牌力、推广力和组织力公司2025年酒企增长规划较为理性今世缘 全面做好“六大管理体系”升级工作,聚焦高质量发展贵州茅台 2025年目标营业总收入同比增长9%左右,完成固定资产投资47.11亿元五粮液2025年目标营业总收入与宏观经济指标保持一致,巩固和增强稳健发展态势,推动品牌价值和市场份额双提升古井贡酒 加大对经销商支持力度,打造以客户为中心,厂商互信共赢的利益共同体迎驾贡酒 省内进一步精耕细作;省外以长三角城市群为核心,推进重点版块市场建设泸州老窖 2025年目标营业收入稳中求进,推动高质量发展山西汾酒 2025年目标营业收入继续保持稳健增长态势今世缘2025年目标营业总收入同比增长5~12%左右,净利润增幅略低于收入增幅,保持利润增长与经营质量的动态平衡口子窖 聚焦重点市场,提高销量以提升销售收入;尝试渠道扁平化改革老白干酒确保价格体系稳定合理;将集中力量于核心市场、核心产品和核心资源;优化渠道成本、提升产品品质和品牌形象古井贡酒 2025年目标营业总收入同比稳健增长伊力特 保质量, 抢销售,促文旅老白干酒2025年计划实现营业收入54.7亿元(同比+2%),营业成本控制在18.26亿元以内,费用不超过16.58亿元, 税金及附加力争实现8.75亿元,营业总成本控制在43.59亿元以内金种子酒 以“渠道规模与渠道质量、组织能力与核心骨干”为抓手,打赢三场战役顺鑫农业 牛栏山:调结构、强营销、夯基础资料来源:各公司公告,各公司公众号,云酒头条,大家酒评,XN知酒,每日经济新闻,微酒,酒食汇,酒说,国盛证券研究所6