> 数据图表

谁知道2、国内设备商上清单,零部件国产替代有望提速

2025-5-0
谁知道2、国内设备商上清单,零部件国产替代有望提速
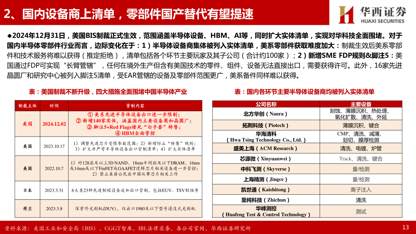
2、国内设备商上清单,零部件国产替代有望提速2024年12月31日,美国BIS制裁正式生效,范围涵盖半导体设备、HBM、AI等,同时扩大实体清单,实现对华科技全面围堵。对于国内半导体零部件行业而言,边际变化在于:1)半导体设备商集体被列入实体清单,美系零部件获取难度加大:制裁生效后美系零部件和技术服务将难以获得(推定拒绝),清单包括各个环节主要玩家及其子公司(合计约100家);2)新增SME FDP规则&脚注5:美国通过FDP可实现“长臂管辖”,任何在境外生产但含有美国技术的零件、组件、设备无法直接出口,需要获得许可。此外,16家先进晶圆厂和研究中心被列入脚注5清单,受EAR管辖的设备及零部件范围更广,美系备件同样难以获得。表:美国制裁不断升级,四大措施全面围堵中国半导体产业表:国内各环节主要半导体设备商均被列入实体清单制裁主体时间管制内容美国 2024.12.02① 美系先进半导体设备出口进一步限制;② 新增140家实体,涵盖国内主要设备商和晶圆厂;③ 脚注5+Red Flags堵死“白手套”转售;④ HBM全面管控公司名称北方华创(Naura)拓荆科技(Piotech)华海清科美国2023.10.171)调整先进芯片受限参数范围;2)新增防止“转售”规则;3)扩大并严苛半导体设备出口管制清单;4)扩大实体清单(Hwa Tsing Technology Co., Ltd.)盛美上海(ACM Research)美国2022.10.71)对128层及以上3D NAND、18nm半间距及以下DRAM、16nm或14nm或以下FinFET或GAAFET逻辑芯片相关设备进一步管控;2)禁止美籍公民在中国从事芯片相关工作日本2023.3.316大类23种先进制程设备追加出口管制,包括EUV、TSV刻蚀等荷兰2023.3.8深紫外光刻机(DUV) ,仅出口1980及以下型号浸没式光刻机芯源微(Xinyuanwei)中科飞测(Skyverse)上海精测(Jingce)凯世通(Kaishitong)至纯科技(Zhichun)华峰测控(Huafeng Test & Control Technology)主要设备刻蚀、薄膜沉积、热处理、氧化扩散、清洗、外延薄膜沉积、键合CMP、清洗、减薄、划切、膜厚检测清洗、电镀、炉管Track、清洗、键合量/检测量/检测离子注入清洗测试资料来源:美国工业和安全局(BIS),CGGT智库,IBL法律实务,各公司官网,华西证券研究所13