> 数据图表

怎样理解改性塑料在汽车零部件中应用广泛

2025-5-4
怎样理解改性塑料在汽车零部件中应用广泛
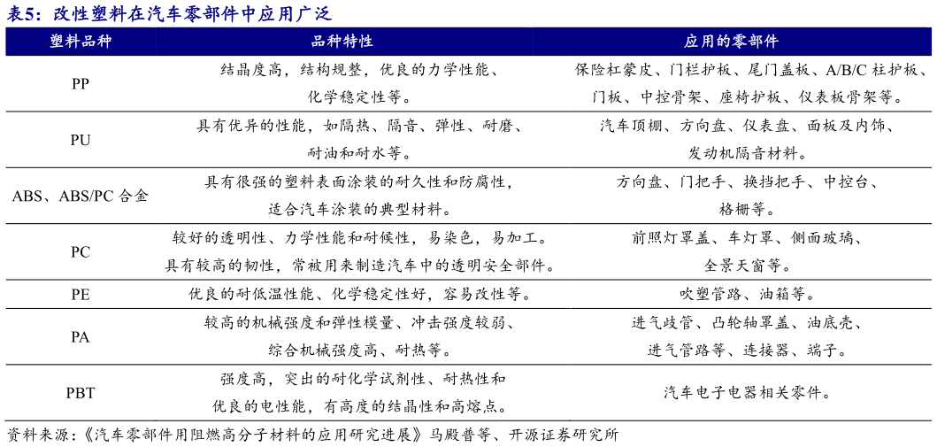
相比于传统燃油车,新能源汽车新增了电池组模块、充电桩及充电枪等部件,单台新能源车电池组模块工程塑料的使用量约 30kg,新能源车塑料壳体目前主要使用改性 PP、PPS、PPO 等。充电桩由于较高的使用标准和严苛的使用环境对工程塑料需求较大,每个充电桩约需 6kg 工程塑料,目前常见的主要有 PBT、PA 和 PC 等。