> 数据图表你知道3.2 磨床:高端磨床仍由外资主导,国产替代空间较大
2025-4-0
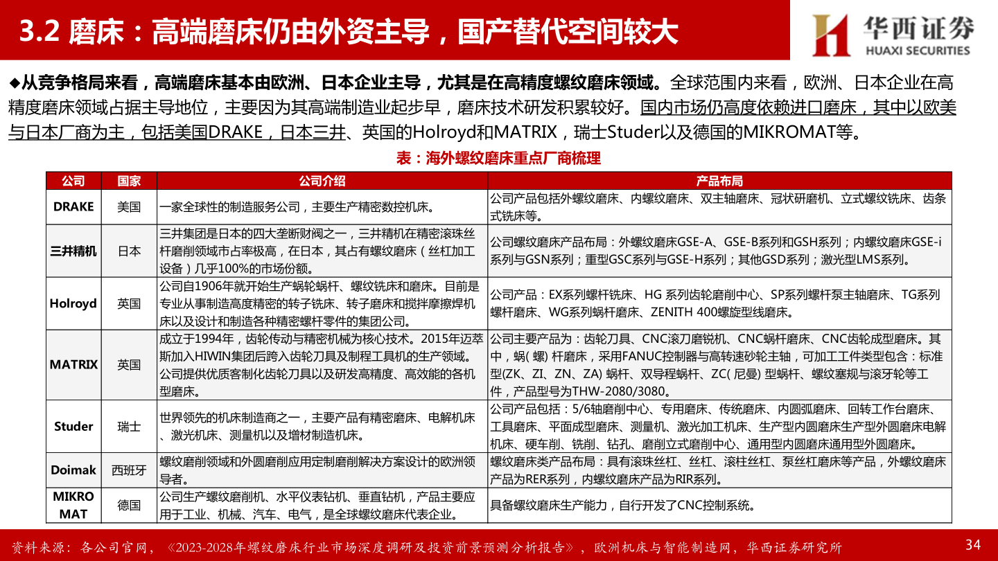
3.2 磨床:高端磨床仍由外资主导,国产替代空间较大从竞争格局来看,高端磨床基本由欧洲、日本企业主导,尤其是在高精度螺纹磨床领域。全球范围内来看,欧洲、日本企业在高精度磨床领域占据主导地位,主要因为其高端制造业起步早,磨床技术研发积累较好。国内市场仍高度依赖进口磨床,其中以欧美与日本厂商为主,包括美国DRAKE,日本三井、英国的Holroyd和MATRIX,瑞士Studer以及德国的MIKROMAT等。表:海外螺纹磨床重点厂商梳理资料来源:各公司官网,《2023-2028年螺纹磨床行业市场深度调研及投资前景预测分析报告》,欧洲机床与智能制造网,华西证券研究所34公司国家公司介绍产品布局DRAKE美国 一家全球性的制造服务公司,主要生产精密数控机床。三井精机 日本Holroyd 英国MATRIX 英国三井集团是日本的四大垄断财阀之一,三井精机在精密滚珠丝杆磨削领域市占率极高,在日本,其占有螺纹磨床(丝杠加工设备)几乎100%的市场份额。公司自1906年就开始生产蜗轮蜗杆、螺纹铣床和磨床。目前是专业从事制造高度精密的转子铣床、转子磨床和搅拌摩擦焊机床以及设计和制造各种精密螺杆零件的集团公司。成立于1994年,齿轮传动与精密机械为核心技术。2015年迈萃斯加入HIWIN集团后跨入齿轮刀具及制程工具机的生产领域。公司提供优质客制化齿轮刀具以及研发高精度、高效能的各机型磨床。Studer瑞士世界领先的机床制造商之一,主要产品有精密磨床、电解机床、激光机床、测量机以及增材制造机床。Doimak 西班牙MIKROMAT德国螺纹磨削领域和外圆磨削应用定制磨削解决方案设计的欧洲领导者。公司生产螺纹磨削机、水平仪表钻机、垂直钻机,产品主要应用于工业、机械、汽车、电气,是全球螺纹磨床代表企业。公司产品包括外螺纹磨床、内螺纹磨床、双主轴磨床、冠状研磨机、立式螺纹铣床、齿条式铣床等。公司螺纹磨床产品布局:外螺纹磨床GSE-A、GSE-B系列和GSH系列;内螺纹磨床GSE-i系列与GSN系列;重型GSC系列与GSE-H系列;其他GSD系列;激光型LMS系列。公司产品:EX系列螺杆铣床、HG 系列齿轮磨削中心、SP系列螺杆泵主轴磨床、TG系列螺杆磨床、WG系列蜗杆磨床、ZENITH 400螺旋型线磨床。公司主要产品为:齿轮刀具、CNC滚刀磨锐机、CNC蜗杆磨床、CNC齿轮成型磨床。其中,蜗( 螺) 杆磨床,采用FANUC控制器与高转速砂轮主轴,可加工工件类型包含:标准型(ZK、ZI、ZN、ZA) 蜗杆、双导程蜗杆、ZC( 尼曼) 型蜗杆、螺纹塞规与滚牙轮等工件,产品型号为THW-2080/3080。公司产品包括:5/6轴磨削中心、专用磨床、传统磨床、内圆弧磨床、回转工作台磨床、工具磨床、平面成型磨床、测量机、激光加工机床、生产型内圆磨床生产型外圆磨床电解机床、硬车削、铣削、钻孔、磨削立式磨削中心、通用型内圆磨床通用型外圆磨床。螺纹磨床类产品布局:具有滚珠丝杠、丝杠、滚柱丝杠、泵丝杠磨床等产品,外螺纹磨床产品为RER系列,内螺纹磨床产品为RIR系列。具备螺纹磨床生产能力,自行开发了CNC控制系统。