精选问答
行业数据
查看更多
VIP权益
登录 | 注册
> 数据图表
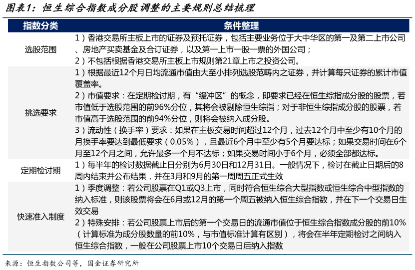
谁知道恒生综合指数成分股调整的主要规则总结梳理
2025-5-0
注:以上仅列出核心规则,指数成分股调整还需考虑其他无详细说明的非量化因素,最终由指数咨询委员会等完成最终决策。
国金证券
综合其他
推荐问答
我想了解一下青岛啤酒 PE-Bands?
咨询大家年度经营数据:实际与预测对比?
如何解释季度经营数据:与实际对比?
如何看待季度经营数据?
如何才能年度经营数据?