> 数据图表

请问一下3.3 旗下拥有100+个自有和授权IP

2025-5-1
请问一下3.3 旗下拥有100+个自有和授权IP
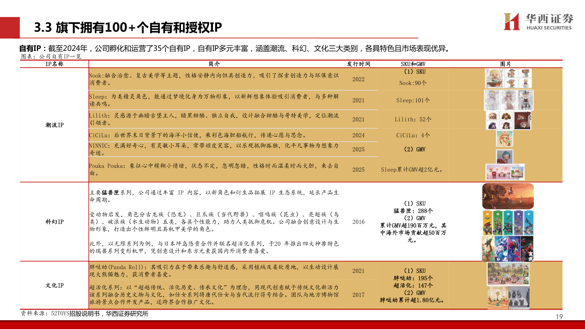
3.3 旗下拥有100+个自有和授权IP自有IP:截至2024年,公司孵化和运营了35个自有IP,自有IP多元丰富,涵盖潮流、科幻、文化三大类别,各具特色且市场表现优异。图表:公司自有IP一览IP名称简介发行时间Nook:融合治愈、复古美学等主题,性格安静内向但具创造力,吸引了探索创造力与环保意识消费者。Sleep:为类精灵角色,能通过梦境化身为万物形象,以新鲜想象体验吸引消费者,与多种解读共鸣。潮流IPLilith:灵感源于幽暗古堡主人,暗黑甜酷、独立自我,设计融合甜酷与哥特美学,定位潮流引领者。CiCiLu:后世界末日背景下的海洋小信使,乘彩色海胆船航行,传递心愿与思念。NINNIC:充满好奇心,有灵敏小耳朵,常带顽皮笑容,以乐观抵御孤独,化平凡事物为想象力奇迹。20222021202120242025SKU和GMV(1)SKUNook:90个Sleep:101个Lilith:52个CiCiLu:4个(2)GMVPouka Pouka:象征心中模糊小情绪,状态不定,忽明忽暗,性格时而温柔时而大胆,来去自由。2025Sleep累计GMV超2亿元。图片主要猛兽匣系列,公司通过丰富 IP 内容,以新角色和衍生品拓展 IP 生态系统,延长产品生命周期。科幻IP受动物启发,角色分古龙族(恐龙)、巨爪族(当代野兽)、嗡鸣族(昆虫)、亮翅族(鸟类)、破浪族(水生动物)五类,各具个性能力,助力人类抵御危机。公司融合创意设计与生物形象,打造出个性鲜明且具机甲美学的角色。2016此外,以无限系列为例,与日本坪岛悠贵合作并联名超活化系列,于20 年推出四大神兽特色的瑞兽系列变形机甲,凭创意设计和东方元素获国内外消费者喜爱。(1)SKU猛兽匣:288个(2)GMV累计GMV超190百万元,其中海外市场贡献超50百万元。胖哒幼(Panda Roll):其吸引力在于带来乐趣与舒适感,采用植绒及柔软质地,以生动设计展现大熊猫魅力,获消费者喜爱。文化IP超活化系列:以“超越传统、活化历史、传承文化”为理念,用现代创意赋予传统文化新活力。该系列融合历史文物与文化,如仕女系列将唐代仕女与当代流行符号结合。团队与地方博物馆、旅游景点合作开发产品,还跨界合作推广文化。20212017(1)SKU胖哒幼:195个超活化:147个(2)GMV胖哒幼累计超1.80亿元。资料来源:52TOYS招股说明书,华西证券研究所19