> 数据图表

想关注一下潮玩与手办的特征对比

2025-5-2
想关注一下潮玩与手办的特征对比
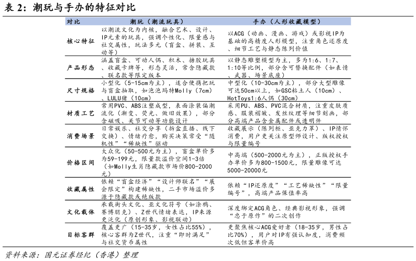
成为承载文化认同与情感消费的商业生态。潮玩产品是消费者对个性化、限量款的极致追求,与传统手办和玩具在各个维度都存在不同。