> 数据图表

一起讨论下2

2025-5-1
一起讨论下2
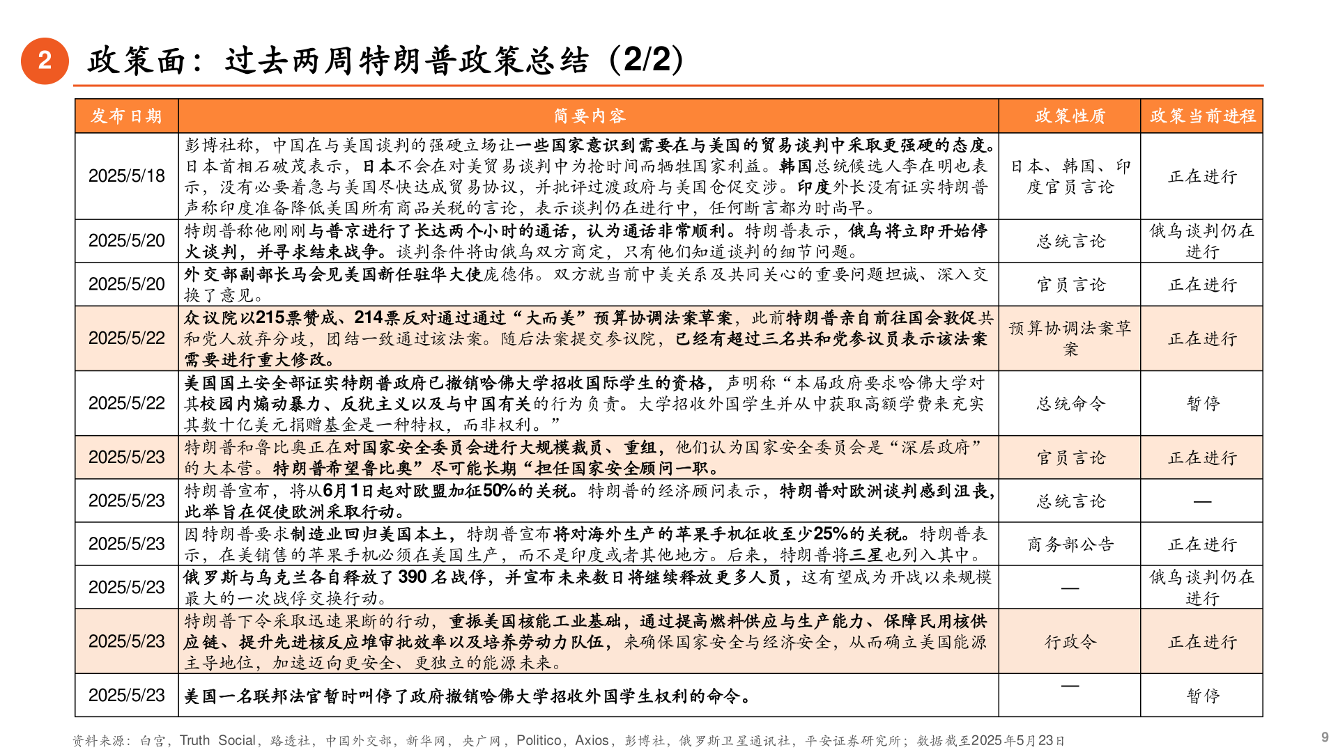
2政策面:过去两周特朗普政策总结(2/2)发布日期2025/5/182025/5/202025/5/202025/5/222025/5/222025/5/232025/5/232025/5/232025/5/232025/5/23简要内容政策性质政策当前进程彭博社称,中国在与美国谈判的强硬立场让一些国家意识到需要在与美国的贸易谈判中采取更强硬的态度。日本首相石破茂表示,日本不会在对美贸易谈判中为抢时间而牺牲国家利益。韩国总统候选人李在明也表示,没有必要着急与美国尽快达成贸易协议,并批评过渡政府与美国仓促交涉。印度外长没有证实特朗普声称印度准备降低美国所有商品关税的言论,表示谈判仍在进行中,任何断言都为时尚早。特朗普称他刚刚与普京进行了长达两个小时的通话,认为通话非常顺利。特朗普表示,俄乌将立即开始停火谈判,并寻求结束战争。谈判条件将由俄乌双方商定,只有他们知道谈判的细节问题。外交部副部长马会见美国新任驻华大使庞德伟。双方就当前中美关系及共同关心的重要问题坦诚、深入交换了意见。众议院以215票赞成、214票反对通过通过“大而美”预算协调法案草案,此前特朗普亲自前往国会敦促共和党人放弃分歧,团结一致通过该法案。随后法案提交参议院,已经有超过三名共和党参议员表示该法案需要进行重大修改。美国国土安全部证实特朗普政府已撤销哈佛大学招收国际学生的资格,声明称“本届政府要求哈佛大学对其校园内煽动暴力、反犹主义以及与中国有关的行为负责。大学招收外国学生并从中获取高额学费来充实其数十亿美元捐赠基金是一种特权,而非权利。”特朗普和鲁比奥正在对国家安全委员会进行大规模裁员、重组,他们认为国家安全委员会是“深层政府”的大本营。特朗普希望鲁比奥”尽可能长期“担任国家安全顾问一职。特朗普宣布,将从6月1日起对欧盟加征50%的关税。特朗普的经济顾问表示,特朗普对欧洲谈判感到沮丧,此举旨在促使欧洲采取行动。因特朗普要求制造业回归美国本土,特朗普宣布将对海外生产的苹果手机征收至少25%的关税。特朗普表示,在美销售的苹果手机必须在美国生产,而不是印度或者其他地方。后来,特朗普将三星也列入其中。俄罗斯与乌克兰各自释放了 390 名战俘,并宣布未来数日将继续释放更多人员,这有望成为开战以来规模最大的一次战俘交换行动。特朗普下令采取迅速果断的行动,重振美国核能工业基础,通过提高燃料供应与生产能力、保障民用核供应链、提升先进核反应堆审批效率以及培养劳动力队伍,来确保国家安全与经济安全,从而确立美国能源主导地位,加速迈向更安全、更独立的能源未来。日本、韩国、印度官员言论正在进行总统言论俄乌谈判仍在进行官员言论正在进行预算协调法案草案正在进行总统命令暂停官员言论正在进行总统言论—商务部公告正在进行—俄乌谈判仍在进行行政令正在进行—暂停2025/5/23 美国一名联邦法官暂时叫停了政府撤销哈佛大学招收外国学生权利的命令。资料来源:白宫,Truth Social,路透社,中国外交部,新华网,央广网,Politico,Axios,彭博社,俄罗斯卫星通讯社,平安证券研究所;数据截至2025年5月23日9