> 数据图表

怎样理解1.2北交所推进高质量建设,引导长期价值投资

2025-5-3
怎样理解1.2北交所推进高质量建设,引导长期价值投资
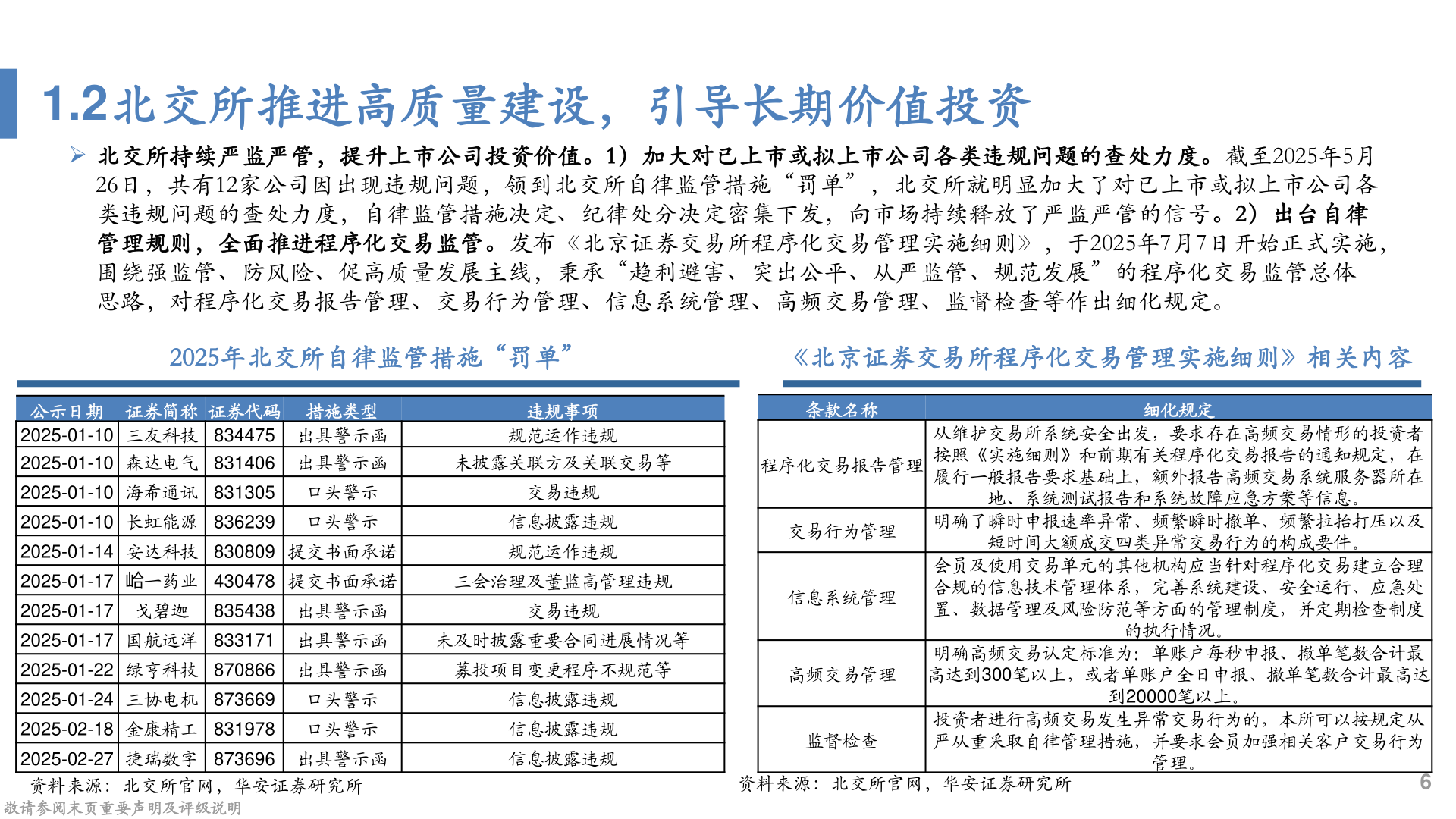
1.2北交所推进高质量建设,引导长期价值投资➢ 北交所持续严监严管,提升上市公司投资价值。1)加大对已上市或拟上市公司各类违规问题的查处力度。截至2025年5月26日,共有12家公司因出现违规问题,领到北交所自律监管措施“罚单”,北交所就明显加大了对已上市或拟上市公司各类违规问题的查处力度,自律监管措施决定、纪律处分决定密集下发,向市场持续释放了严监严管的信号。2)出台自律管理规则,全面推进程序化交易监管。发布《北京证券交易所程序化交易管理实施细则》,于2025年7月7日开始正式实施,围绕强监管、防风险、促高质量发展主线,秉承“趋利避害、突出公平、从严监管、规范发展”的程序化交易监管总体思路,对程序化交易报告管理、交易行为管理、信息系统管理、高频交易管理、监督检查等作出细化规定。2025年北交所自律监管措施“罚单”《北京证券交易所程序化交易管理实施细则》相关内容未披露关联方及关联交易等程序化交易报告管理公示日期 证券简称 证券代码 措施类型2025-01-10 三友科技 834475 出具警示函2025-01-10 森达电气 831406 出具警示函2025-01-10 海希通讯 831305 口头警示2025-01-10 长虹能源 836239 口头警示2025-01-14 安达科技 830809 提交书面承诺违规事项规范运作违规交易违规信息披露违规规范运作违规2025-01-17 峆一药业 430478 提交书面承诺三会治理及董监高管理违规2025-01-17 戈碧迦 835438 出具警示函交易违规2025-01-17 国航远洋 833171 出具警示函未及时披露重要合同进展情况等2025-01-22 绿亨科技 870866 出具警示函募投项目变更程序不规范等2025-01-24 三协电机 873669 口头警示2025-02-18 金康精工 831978 口头警示2025-02-27 捷瑞数字 873696 出具警示函资料来源:北交所官网,华安证券研究所敬请参阅末页重要声明及评级说明信息披露违规信息披露违规信息披露违规条款名称细化规定从维护交易所系统安全出发,要求存在高频交易情形的投资者按照《实施细则》和前期有关程序化交易报告的通知规定,在履行一般报告要求基础上,额外报告高频交易系统服务器所在地、系统测试报告和系统故障应急方案等信息。明确了瞬时申报速率异常、频繁瞬时撤单、频繁拉抬打压以及短时间大额成交四类异常交易行为的构成要件。会员及使用交易单元的其他机构应当针对程序化交易建立合理合规的信息技术管理体系,完善系统建设、安全运行、应急处置、数据管理及风险防范等方面的管理制度,并定期检查制度的执行情况。交易行为管理信息系统管理高频交易管理明确高频交易认定标准为:单账户每秒申报、撤单笔数合计最高达到300笔以上,或者单账户全日申报、撤单笔数合计最高达到20000笔以上。监督检查投资者进行高频交易发生异常交易行为的,本所可以按规定从严从重采取自律管理措施,并要求会员加强相关客户交易行为管理。资料来源:北交所官网,华安证券研究所6