精选问答
行业数据
查看更多
VIP权益
登录 | 注册
> 数据图表
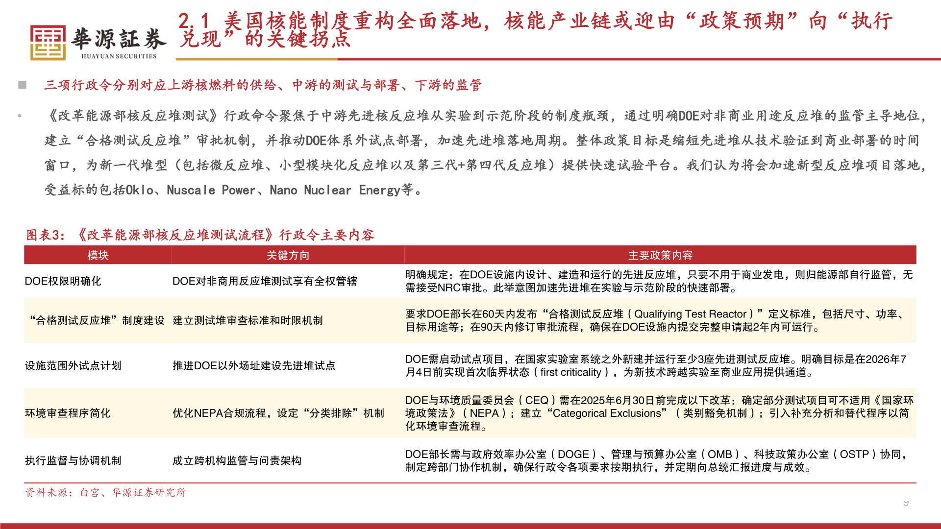
咨询下各位2.1 美国核能制度重构全面落地,核能产业链或迎由“政策预期”向“执行
2025-5-3
华源证券
能源矿产
推荐问答
谁能回答煤炭板块投资建议?
你知道2022-2025 年煤炭分板块股价变动因素拆分?
咨询大家2020-2022 年行情中煤炭个股上涨因素分析?
想问下各位网友2016-2018 年行情中煤炭个股上涨因素分析?
我想了解一下2010 年以来煤炭板块走势对比(元吨,点,%)?