> 数据图表

如何了解中资动力电池厂商欧洲产能布局及进展(除宁德时代)

2025-6-2
如何了解中资动力电池厂商欧洲产能布局及进展(除宁德时代)
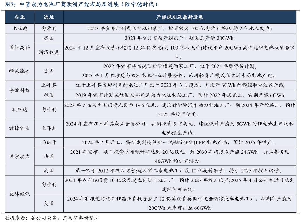
亿纬锂能、国轩高科、中创新航等电池企业都在加紧欧洲本土产能建设。其中,宁德时代已规划布局德国、匈牙利两大工厂亿纬锂能、中创新航分别落户匈牙利、葡萄牙。